2025年9月20日星期六

【你冲没?】一堆人疯狂入手,小程序一度崩溃!川航随心飞,详细分析!最低200+起,西藏/新疆/云南都是一趟回本,普卡也可买。。。

昨天,川航随心飞开卖!


图片

一堆人疯狂入手,小程序曾一度崩溃,川航的技术还加班加点调试。

图片

目前仅限银卡及以上会员优先抢购,竟然也有那么多人抢?普卡怎么破?后面会讲。


这次的随心飞没有区域飞,只有全国版:999元


图片

先来看看细则划重点👇


1、所有川航国内线均可兑换(不含港澳台),每张机票享199元一口价+税费

2、出行时间:到明年3月25日(2月9日-3月8日不适用),有5个月可飞

3、需提前5天兑换,重点:除了本人可以为他人购买("他人"无需银卡,仅需实名认证,也就是说找一个银卡会员让帮买即可)

4、成人、2-12岁(不含)儿童均可购买

5、兑换机票最多可允许6次未使用张数(3个往返)

6、自愿退票,只退税费,199元不退

7、产品一经激活,不可退订


有很多人问:究竟值不值得买?因人而异。

成都、重庆、昆明、西安、哈尔滨、杭州、乌鲁木齐等城市出发,航线多,哪怕是一个月飞一次往返趟都划算,平均每次含税369元。

图片

哪些航线值得兑换?

1、一些热门的长途航线,一趟就飞回本,比如杭州✈️拉萨,一个单程就要3K+。随心飞兑换往返才1K5

图片

成都✈️乌鲁木齐,一个单程也要3K

图片

成都✈️西双版纳,一个单程近2K,也回本了

图片

明年3月,西安✈️林芝,一个单程2K+,正好可以看桃花

图片

春秋季的西藏、秋冬季的新疆、年底旺季的三亚、云南、东北这些,基本上都是一趟回本。

2、另外,川西的一些独飞航线也值得兑换,比如甘孜、康定等,还有一些小众航点:稻城、甘南、攀枝花等。

哪些人可以入?

1、成都、重庆、昆明的小伙伴应该说是无脑囤

2、北京、哈尔滨、杭州、西安的也可以入

3、有西藏、新疆航线的城市大胆入

4、其他城市的如果手上没有其他随心飞,也可买,到成都转机就是,也就多花70块,顺便来撸顿串串

5、如果已经买了海航666的小伙伴,成都base的可以双持互补,其他城市的建议就不要买了


有人说海航的666早晚飞更香,其实各有利弊,大家先看下对比再斟酌👇

图片

至于哪个更香,还是得看base在哪里,两者的基地城市也不同。另外还要考虑的是如果是早晚班机可能还要多搭上一晚住宿。

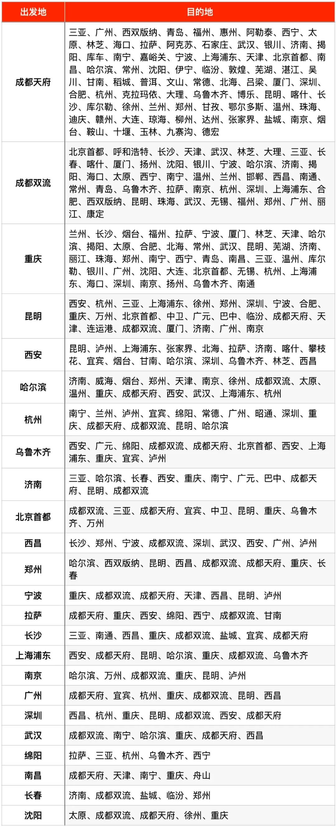
一些重要城市的航点,小E又给大家整理了一版,10月下旬之后换季会有一些调整,大家先参考一下,欢迎补充指正👇


图片


毕竟有5个月可飞,需要的小伙伴可以直接在川航小程序购买👇


图片


你买了吗?



全球特价    一网打尽

大家务必关注我们大小号(E旅行网E旅行网特价神器),并加星标哦!不加很可能收不到推送或晚收到!想加群的,大家可以联系小秘拉群(iamelvxing)

图片


 

图片



 点击「在看」给点鼓励吧图片


没有评论:

发表评论

燃油涨价波及旅游出行:机票税费上调、邮轮征收燃油费、马代酒店调价

受燃油短缺影响,机票税费持续上涨,川航澳洲线税费已涨至2500元以上,东南亚线涨200元;马航等航司3月25日起上调部分航线。邮轮方面,领航星号每晚加收200港币燃油费,云顶梦号每晚加收15新币。马代芙拉瓦西岛酒店价格从1.2万元涨至1.5万元,安纳塔拉双岛4月1日调价。曼谷素万...