2026年4月15日星期三

日本签证费涨至约645元起,2026年7月或实施,台湾自由行将重启

日本签证费反转上涨:单次拟从145元调至约645元,多次涨至约1290元,征求意见截至2026年4月23日,预计7月1日实施。落地后旅行社办理单次约800元起,多次约1700元起。与此同时,台湾省自由行有望逐步恢复,上海、福建居民赴台本岛个人游试点正在推动中。适合关注出境成本、寻找平替目的地的旅行者。

Tags:

上个月我分享过,日本签证费“不涨价啦”。当时官方明确:自2026年4月1日起,费用维持不变(145/285元)。

图片

我当时的想法也很简单——不涨就是赚到,至于以后涨不涨,先不想。所以也在规划这两个月的出行计划。。。而之前的文章链接:终于安心,日本签证费不涨价啦!

结果,这几天看到了信息,剧情直接反转,感觉就是在打脸啦!

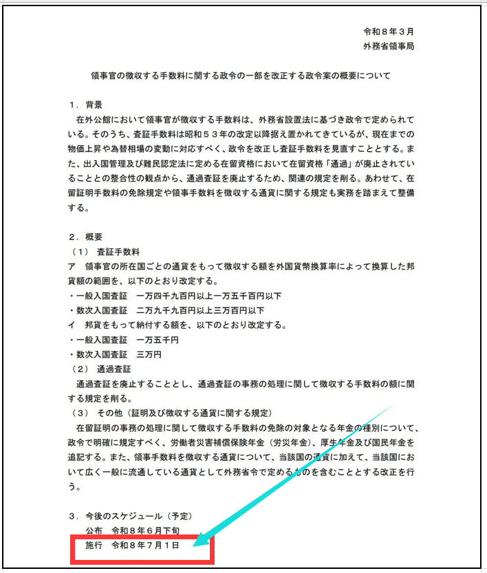
根据日本外务省在2026年3月25日公布的签证费用调整草案:单次签证从145元上调至约645元,多次签证从285元涨至约1290元。目前仍在征求意见(截至4月23日),如果顺利通过,预计7月1日正式实施。

图片

这意味着什么?很现实——一旦落地,加上旅行社费用:单次大概率800+,多次可能1700+。一句话总结:日本签证,正式进入“肉疼时代”。

其实这个趋势不难理解,这两年日本在不断放大“外国人经济”的价值,越来越多成本开始由游客承担。签证费上涨,本质就是筛选+增收。

那问题来了:如果日本越来越贵,还有没有替代?

最近一个被很多人忽略的信号,其实是台湾省。

截至目前,赴台自由行尚未全面恢复,仅开放福建、上海居民赴金门、马祖、澎湖团队试点,本岛自由行(G签)仍未开放。但在4月12日,中共中央台湾工作办公室发布“十项促进两岸交流合作措施”,其中明确提出:推动恢复上海、福建居民赴台本岛个人游试点。

这句话很关键,翻译一下就是:自由行,已经在路上了。

与此同时,一系列配套动作也在同步推进:恢复并增加两岸直航、支持更多城市开通航线、推进金门马祖与福建的“同城化”。这些都在指向同一个方向——人员往来正在逐步恢复。

所以我们可以很直观地做个对比:

日本:签证费用大幅上涨,整体成本持续走高,虽然目的地成熟,但性价比在下降。
台湾:一旦恢复自由行,出行门槛更低,语言文化更接近,整体体验更轻松,也更有亲切感。

如果你问我怎么选——在日本签证涨到这个水平的前提下,而台湾省自由行逐步恢复,我更倾向后者。不是因为日本不好,而是成本变了,选择自然也会变;当有体验相近甚至更舒适的替代项出现时,答案其实已经很清晰。

而且很真实的一点是:台湾对很多人来说,不只是旅行目的地,还有一种熟悉感和松弛感。

当然,现阶段赴台仍以跟团或探亲、商务等方式为主,自由行还需要再等等。但趋势已经摆在这里——恢复,只是时间问题。

最后留个问题:如果日本签证真的800+起步,而台湾省重启自由行,小伙伴你会选日本,还是台湾呢?欢迎评论区分享你的想法!

图片

#日本签证 #日本签证涨价 #台湾自由行 #平替日本游 #台湾个人自由行

-    END   -

谢谢您的关注

让旅游更聪明

我们一起飞好、住好、玩好!

图片


没有评论:

发表评论

日本签证费涨至约645元起,2026年7月或实施,台湾自由行将重启

日本签证费反转上涨:单次拟从145元调至约645元,多次涨至约1290元,征求意见截至2026年4月23日,预计7月1日实施。落地后旅行社办理单次约800元起,多次约1700元起。与此同时,台湾省自由行有望逐步恢复,上海、福建居民赴台本岛个人游试点正在推动中。适合关注出境成本、寻...