2026年3月12日星期四

兴业百夫长黑金卡上线 万豪APP增礼品卡 武汉丽思卡尔顿官宣

本文汇总近期信用卡与酒店动态:兴业银行推出百夫长黑金卡(年费38666元),对比各银行百夫长卡年费;万豪APP新增礼品卡功能(退房时使用,不可订房);武汉丽思卡尔顿酒店官宣2026年3月28日开业,已开放4月10日起预订;镇江苏宁凯悦5月换牌万豪,无锡苏宁凯悦换牌JW万豪。适合常旅客和信用卡用户关注。

Tags:

朋友们先去支付宝APP-美国运通卡礼遇、领农行美运卡8.8-888元立减券。
图片
 兴业黑金上了 
图片
图片
能让飞机掉头?的百夫长黑金卡,兴业的6.10来了:
图片
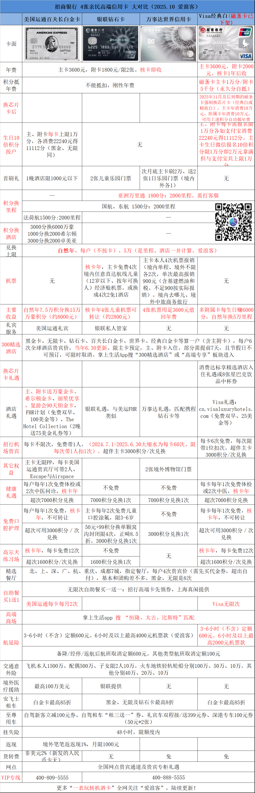
这样一来,国内目前就有:
  • 招行百夫长:黑金/年费38800、白金卡/年费3600

  • 兴业百夫长:黑金/年费38666、白金卡/年费6000

  • 工行百夫长:黑金/年费36888、白金卡/年费3600

  • 民生百夫长:黑金/年费36000、白金卡/年费3600

  • 平安百夫长:白金卡/年费6000

平安黑金卡看来也快了。不过总体上还是招行百夫长白金更值:
图片
图片
 建行积分活动 
图片
图片

群里上周已发,就是有点少:

图片
图片
 凯悦定向 
图片
图片

凯悦定向5晚5000分(最多25晚),不过很难注册:

https://world.hyatt.com/content/gp/en/exclusive-offer/5k5.html

凯悦网站更新,登陆后可看账户信息和终身点数:https://www.hyatt.com/profile/api/member/profile
主要是大佬们万豪都终白了(今年最后一轮终白已更新),得看看其他的了:
图片
图片
 万豪APP更新 
图片
图片
万豪APP更新,礼品卡功能上线:APP-账户-积分余额下方,不过苹果有,华为还是没有:
图片
生日礼品卡可以加了(需邮件里的卡号、pin)。也可去万豪官网个人资料里加。

礼品卡使用和之前一样,退房checkout时出示给前台。不能订房时使用。但是国内很多前台操作不熟练。

华中-武汉丽思卡尔顿酒店,官宣2026年3月28日开业。目前已开放4月10日起的积分、现金预订。现金约1745,积分38000分起。但是还是等通过阡鹿专享价这种拿双早、100美金吧。

同时,"苏宁3家凯悦"换牌也有消息了,镇江苏宁凯悦酒店5月正式换牌镇江苏宁万豪酒店,无锡苏宁凯悦酒店据悉换为无锡JW万豪酒店。


更多机酒卡新活动,群里都已及时发了。微信企业群要割韭菜现在有BUG可以加群啦。老朋友记得拉到文末,点赞、点在看、转发、分享一键四连哦。

近期爆文

交行大毛》《银联立减/返现
最新表格
最新秒升活动
最新神卡
最新积分价值



一起享受品质生活、奢华旅行,
一定要关注+星标公众号+在看哦!
我是瓦力,擅长一篇深度玩转
银行、酒店、航空、及各大VIP会员...
让你尽享贵宾礼遇、奢壕福利

没有评论:

发表评论

日本签证费涨至约645元起,2026年7月或实施,台湾自由行将重启

日本签证费反转上涨:单次拟从145元调至约645元,多次涨至约1290元,征求意见截至2026年4月23日,预计7月1日实施。落地后旅行社办理单次约800元起,多次约1700元起。与此同时,台湾省自由行有望逐步恢复,上海、福建居民赴台本岛个人游试点正在推动中。适合关注出境成本、寻...