2026年3月12日星期四

川航暂停迪拜航线燃油费上涨 全国多地酒店3折起周末不加价

中东局势致川航暂停迪拜航线,燃油费上涨。万豪集团特色小城通兑618元起,横店酒店套餐798元起含双早+影视城门票,周末不加价,有效期至6月底。另有上海、宁波、杭州、安吉、昆明、越南等地酒店3折起,有效期至7月。适合计划出游囤券。

Tags:

川航昨日发布公告:受中东局势影响,近期将暂停迪拜航线
图片
小E看到,目前从成都飞迪拜的航线,3月29日前都没有航班

图片
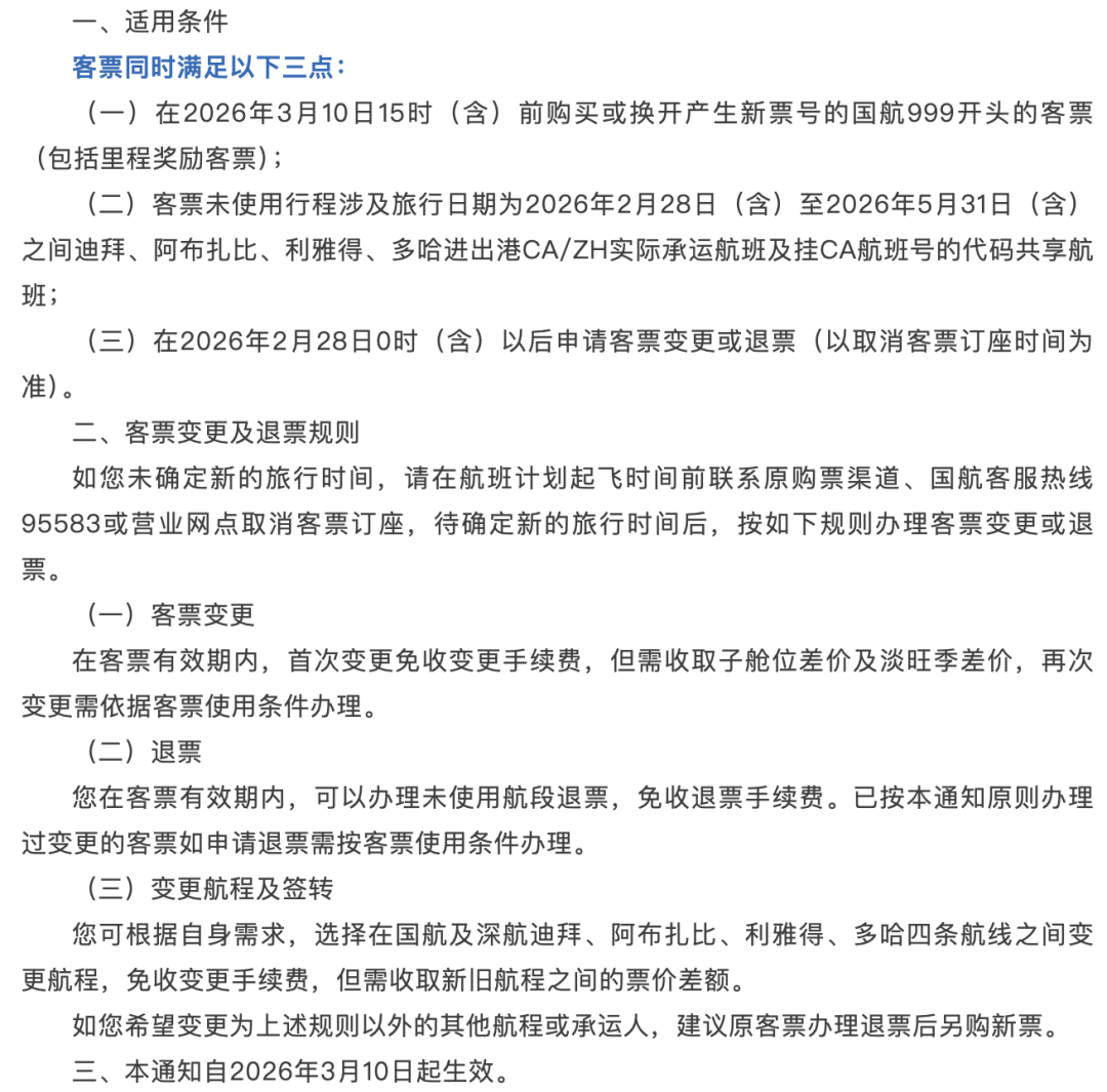
国航、东航也发布了最新客票处置通知👇

涉及国航及深航在迪拜、阿布扎比、利雅得、多哈进出港航班客票特殊处置方案,具体内容如下:

图片
图片
除此之外,外航很多航司也纷纷宣布,延长中东地区部分定期商业航班的停飞期👇

  • 汉莎集团宣布将暂停起降沙特阿拉伯达曼、阿联酋迪拜和阿布扎比的航班直至3月15日;飞往以色列特拉维夫的航班将至少停飞至4月2日。
  • 法荷航集团的特拉维夫和贝鲁特航线的停飞期延长至3月13日;前往迪拜和往返利雅得的航班暂停至3月12日;从迪拜出发的航班暂停至3月13日。
  • 英国维珍航空提前结束伦敦与迪拜之间航线冬季剩余时段的运营

图片

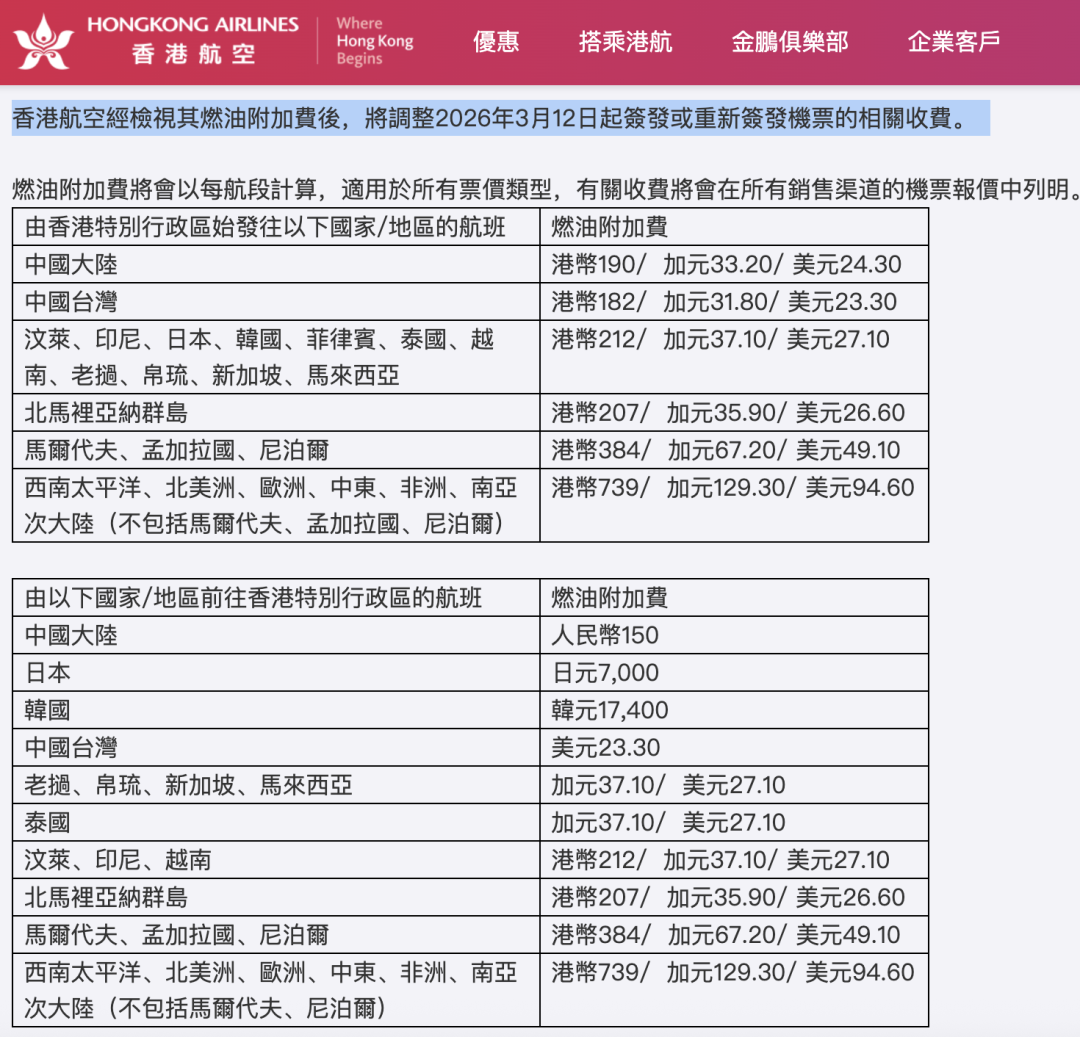
另外,因中东地区局势紧张,国际油价猛涨,航司亦受影响。香港航空率先宣布,从3月12日起,将上调燃油附加费。短途线单程至多增加23港币,长途线最多增加150港币。国泰及其他航司尚未发布上调公告。

图片
图片

截至目前,已有1万余名中国旅客从中东安全有序返回。希望目前局势早日结束,哎……

继续说酒店方面,今天的爆款有哪些👇

通兑爆款:
万豪集团特色小城3店2晚(可拆)通兑618元起含早
万豪集团特色小城2店2晚(可拆)通兑888元含早
万豪集团京津沈4店2晚(可拆)通兑1088元含早

横店爆款:

横店入戏里2店通兑,1晚798元/2晚1178元,含双早+门票

横店万豪万枫酒店,1晚898元/2晚1378元,含双早+门票

横店度假2店通兑,1998/21578,含双早+门票


单店爆款:

4折!上海朱家角安麓酒店,2599起/2晚连住

3折!宁波开元名都大酒店,488/晚

4.4折!杭州钱江新城德尔斐酒店,999/2晚可拆

7.3折!昆明中维翠湖宾馆,599/

6折!富国岛翡翠湾高级公寓1398元起/2晚连住

5.7折!河内交响乐城堡酒店及水疗中心,402元起/晚

5.9折!国际贵都大酒店胡志明市酒店,556元起/晚


先上通兑,这几个是今天上线的,如果刚好有这些城市的计划可以囤一个备用。

万豪集团特色小城3店2晚(可拆)通兑618元起含早有效期到5月31日,绝大多数日期都不加价,仅个别日期有少量加价

图片

覆盖酒店:石家庄雅乐轩、烟台雅乐轩、张家口太舞小镇源宿酒店

马上点击直达预订图片

如果想用先囤后付,复制下面口令到携程打开

9:/上🐬搜【#预售D1439


万豪集团特色小城2店2晚(可拆)通兑888元起含早有效期到5月31日,周五周六不可换,全程不加价

图片

覆盖酒店:银川喜来登、开封大宏喜来登

马上点击直达预订图片

如果想用先囤后付,复制下面口令到携程打开

9:/上🐬搜【#预售D1463


万豪集团京津沈周末2晚(可拆)通兑888元起含早有效期到5月31日,周五周六周日可换,全程不加价

图片
覆盖酒店:天津滨海万丽泰达酒店、天津陆家嘴万怡酒店、北京未来科学城万怡酒店、沈阳太阳太狮万丽酒店

马上点击直达预订图片

如果想用先囤后付,复制下面口令到携程打开

9:/上🐬搜【#预售D1464


昨天上线横店春促爆款,价格相当不错,入住有效期都到6月底,周末不加价,4月初春假也不加价!

所有套餐都含双人横店影视城2/3日成人票,自己买2日票是要349、三日票459,也就说,双人二日票就价值698,双人三日票价值918元!

图片

【横店入戏里2店通兑】798一晚多房型可选,双早+双人横店影视城二日游套票+加购亲子票享100元/人优惠权益+购门票8.5折优惠
直达小程序

可换入戏里马戏城店广州街香港街店,有老上海风情和影视主题等房型可选,这两家都在影视城内,靠近热门景点。套餐住宿成本才100块钱!

3天2晚1178元双早+双人横店影视城三日游套票+加购亲子票享100元/人优惠权益+购门票8.5折优惠直达小程序

图片图片图片

点击直达预订图片

如果想用先囤后付,复制下面口令到携程打开

9:/上🐬搜【#预售D1433


如果想用先囤后付,复制下面口令到携程打开

9:/上🐬搜【#预售D1478


横店万豪万枫酒店,也影视城内,靠近东边的合欢谷,欧式设计风格。可选房型日历含早价400-500+,房券住宿成本只要一半!


898元一晚精选/优选/舒适房,双早+双人横店影视城二日游套票+加购亲子票享100元/人优惠权益+购门票8.5折优惠

直达小程序


1378元/2晚精选/优选/舒适房连住双早+双人横店影视城三日游套票+加购亲子票享100元/人优惠权益,平均才689元/天!

直达小程序


图片图片图片
两日游套餐图片

如果想用先囤后付,复制下面口令到携程打开

9:/上🐬搜【#预售D1435

三日游套餐图片

如果想用先囤后付,复制下面口令到携程打开

9:/上🐬搜【#预售D1437

然后,还有两家度假型酒店的通兑:


横店龙景雷迪森酒店,近佛堂,是庄园式度假酒店;横店栖谷野奢帐篷酒店,在梦泉谷温泉后山,主打野趣露营。房券住宿成本不到300!


998一晚豪华房/多款帐篷可选双早+双人横店影视城二日游套票+加购亲子票享100元/人优惠权益+购门票8.5折优惠

直达小程序

1578元/2晚豪华房/多款帐篷连住双早+双人横店影视城三日游套票+加购亲子票享100元/人优惠权益,平均才789元/天

直达小程序

龙景雷迪森

图片图片图片

栖谷野奢帐篷

图片图片图片
两日游套餐图片

如果想用先囤后付,复制下面口令到携程打开

9:/上🐬搜【#预售D1436

三日游套餐图片

如果想用先囤后付,复制下面口令到携程打开

9:/上🐬搜【#预售D1438

还有这几个单品都卖得不错...


4折!上海朱家角安麓酒店2599元起/2晚连住,含双早+迷你吧软饮+晚安甜汤及欢迎水果+国风妆照拍摄+200元电子抵用券+活动体验。有效期到6月30日,除周六和节假日外,周五不加价

选址在上海的历史名镇朱家角,这里早在1700多年前就已经形成村落,江南水乡的底子很足。整体风格偏国风路线,设计走的是质朴雅致的感觉,古色古香,很有水乡韵味。


图片

由上百位古建匠人参与打造,还请来了澳大利亚灯光设计团队 The Flaming Beacon,以及马来西亚建筑与室内设计师冯智君一起参与设计。从团队阵容就能看出来,整体品质和硬件配置都很有保障。

图片

房间直接就是120平起跳,还带私人庭院,算朱家角的顶奢了

图片
图片

平时一晚是3K+的,套餐是日历房的4折!

图片
马上点击直达预订图片

如果想用先囤后付,复制下面口令到携程打开

9:/上🐬搜【#上海预售C6709


除此之外,还有1晚的选择,1688

如果想用先囤后付,复制下面口令到携程打开

9:/上🐬搜【#上海预售C6710


以及2888元/晚,含一日三餐

如果想用先囤后付,复制下面口令到携程打开

9:/上🐬搜【#上海预售C6711


3折!宁波开元名都大酒店488,含2大1小早餐+咖啡2杯+欢迎水果+50元餐饮券。有效期到7月31日,全程不加价

开元这个集团品牌主打一个性价比!这家位置在宁波鄞州新城区,属于当地比较核心的商务地段,旁边就是区政府一带,离鄞州公园也很近,整体环境挺舒服。

图片

因为开业多年,除了比较商务风格外,其他没毛病!套餐给的是豪华套房,有60多平

图片
图片

通常日历房套房裸房是900+,节假日更是1K5左右。现在488元一晚还含餐食及其他权益,3折拿下!


图片
马上点击直达预订图片

如果想用先囤后付,复制下面口令到携程打开

9:/上🐬搜【#宁波预售7263

4.4折!杭州钱江新城德尔斐酒店999元/2晚可拆,含双早+欢迎水果+迷你吧。有效期到12月31日,全程不加价

才开业没多久的新酒店,酒店位置很方便,对面就是来福士,去万象城步行也就几百米,吃饭、逛街都很省事。大厅里的一幅壁画还挺有意思的,画的是钱塘江波涛汹涌的景象。把当地很有代表性的元素放进酒店设计里,也算是个挺有记忆点的小细节。

图片
图片
房间够大,有4、50平,走的是克制的冷色调,大落地窗正对着钱江新城的CBD天际线。白天看是玻璃幕墙的都市感,到了晚上万家灯火亮起,城市夜景还挺有氛围。

图片

日历房1K1+,套餐4.4折

图片
马上点击直达预订图片
如果想用先囤后付,复制下面口令到携程打开

9:/上🐬搜【#杭州预售C4934


双床图片
如果想用先囤后付,复制下面口令到携程打开

9:/上🐬搜【#杭州预售C4935

5.8折!安吉离城汤泉度假酒店699元起/2晚连住,含双早+双人土鸡煲+旅拍。有效期到6月30日,周末不加价
安吉离城度假村就在安吉的长龙山里,周围全是山和竹林,环境特别安静清新。度假村占地很大,建在山上,早晚还能看到云雾缭绕,氛围很舒服。
图片

房间干净有格调,就像一个小花园,随便拍拍都好看。可以在林间小路散步,也可以在庭院里坐坐发呆,完全放松身心。山顶的无边泳池更是绝了,躺在水里就能看云海翻滚,特别治愈。

图片

平时一晚就是600左右,还不含正餐,囤一个周末用正好。

马上点击直达预订图片
如果想用先囤后付,复制下面口令到携程打开

9:/上🐬搜【#安吉预售A6195


双床图片
如果想用先囤后付,复制下面口令到携程打开

9:/上🐬搜【#安吉预售A6193


如果带娃或多人出行,可以选择家庭房,799元/2晚连住+3早+旅拍

马上点击直达预订图片
如果想用先囤后付,复制下面口令到携程打开

9:/上🐬搜【#安吉预售A6196


上下铺图片
如果想用先囤后付,复制下面口令到携程打开

9:/上🐬搜【#安吉预售A6193


7.3折!昆明中维翠湖宾馆,599元起/晚,有效期到7月9日,除五一外,都不加价

这家酒店是老牌五星,始建于1956年,历史悠久。2017年做过设施升级,现在设施更现代。位置在昆明市中心,紧邻翠湖公园,地理超方便,步行就能到昆明老街、陆军讲武堂、南屏步行街等热门景点。旁边还有地铁站,去哪都很方便。

图片
图片

马上点击直达预订图片

如果想用先囤后付,复制下面口令到携程打开

9:/上🐬搜【#昆明预售2840


双床图片

如果想用先囤后付,复制下面口令到携程打开

9:/上🐬搜【#昆明预售2841


除了国内,越南也来了几个...

6折!富国岛翡翠湾高级公寓1398元起/2晚连住,含双早+日落小镇海之吻表演门票。有效期到5月31日,全程不加价
这两天亚航大促,想必很多小伙伴都入手了,有没人买富国岛的?逆天机票再配合酒店大促就完美了。这家雅高集团管理的公寓式酒店在富国岛Kem海滩,离大家熟悉的JW万豪不远。
图片

酒店区域还是挺大的,沙滩很白,退潮时会有一个拖尾,浪小水质好。旁边就是配套的商业街,有餐厅、小吃、SPA等等。

图片

房间还比较大,有45平,带一个观景阳台

图片

平时一晚要1K1+,套餐是日历房6折

图片
马上点击直达预订图片

如果想用先囤后付,复制下面口令到携程打开

9:/上🐬搜【#富国岛预售0487


还有套房的选择,1712元起/2晚连住,含双早+日落小镇海之吻表演门票

如果想用先囤后付,复制下面口令到携程打开

9:/上🐬搜【#富国岛预售0488


5.7折!河内交响乐城堡酒店及水疗中心,402元起/晚含双早,有效期到7月31日,全程不加价

这家酒店的位置真的很方便,就在河内市中心,周边景点很密集。步行大概8分钟就能到华庐监狱博物馆,走11分钟就是文庙,都是河内很有代表性的历史地标。


再稍微走一走,还能到圣若瑟大教堂和越南妇女博物馆,基本都在1公里范围内。住在这里,很多地方直接步行就能逛,一天安排个city walk也很轻松。


图片

酒店里还有专业的Spa中心,逛了一天回来做个按摩或者简单护理,整个人都会放松不少。想在热闹的市中心找个能好好休息的地方,这家还挺合适的。


图片

平时一晚是要700+的
图片
马上点击直达预订图片

如果想用先囤后付,复制下面口令到携程打开

9:/上🐬搜【#河内预售0456

行政房要大一点,463元/晚含双早

马上点击直达预订图片

如果想用先囤后付,复制下面口令到携程打开

9:/上🐬搜【#河内预售0457

5.9折!国际贵都大酒店胡志明市酒店,556元起/晚,有效期到5月30日,全程不加价

酒店位于市中心一带,位置挺方便,从新山一国际机场开车大约40分钟就能到。住在这里,去城里的主要景点都比较顺路。像统一宫就不远,可以看看馆里的磨漆画等展品,感受一下越南的历史文化;再走一走还能到范五老街,纪念品店、餐厅和咖啡馆很多,晚上灯光亮起来,也能感受到胡志明挺热闹的一面。


图片
图片
3月旺季要卖900+,套餐不到6折
图片
大床图片

如果想用先囤后付,复制下面口令到携程打开

9:/上🐬搜【#胡志明市预售0244

双床图片

如果想用先囤后付,复制下面口令到携程打开

9:/上🐬搜【#胡志明市预售0245

含早695元/晚图片
如果想用先囤后付,复制下面口令到携程打开

9:/上🐬搜【#胡志明市预售0246

双床图片
如果想用先囤后付,复制下面口令到携程打开

9:/上🐬搜【#胡志明市预售0247

最后提醒大家一下哈,国内顶奢度假村,全Villa别墅,户户有私汤的宁波宁海安岚,一日套餐已经卖完啦!

图片

两日套餐卖了5000多份,已经告急,随时下架!这可是见所未见的五折惊爆价,江浙沪度假天花板,赶紧拿下!来看视频详解:






全球特价  E网打尽

大家务必关注我们大小号(E旅行网E旅行网特价神器)并加星标!可以及时收到最新的特惠消息!欢迎大家联系小秘微信号:iamelvxing 加群讨论交流。

关注我们的视频号(视频号搜"E旅行网"或扫以下二维码),第一时间拿下更多机票和酒店的Bug票特价

图片
 

还有!白拿15次贵宾厅,可以携伴,手慢无↓↓↓

  

图片

点击「在看」给点鼓励吧图片

没有评论:

发表评论

吉隆坡中城凯悦酒店:2个无边泳池+免费儿童托管,基础房价六七百

2025年开业的吉隆坡中城凯悦酒店,由隈研吾设计,提供5层和32层双无边泳池,可欣赏双峰塔、吉隆坡塔等天际线景观。针对4-9岁儿童提供每日10点至18点免费全天托管服务。基础客房42平米起,房价约六七百元;更推荐服务式公寓房型(千元左右),可享专属空中泳池和亲子托管。适合亲子家庭...