2025年9月16日星期二

交行的贵宾厅权益再度大幅缩水

图片

交通银行高端信用卡的机场贵宾服务之前口碑还是挺不错的,比如大白金(白麒麟)可在一张主卡的基础上额外申请三张附属卡,每张卡均有独立的每年6次沃德贵宾厅和6次龙腾休息室服务。

又如怡然白(洗衣白)年费只要10万积分,但同样有上述一主三附的6+6贵宾厅服务;以及免年费的焕然系列白金卡,每张卡每年都有3次境外龙腾休息室服务。

虽然交行的龙腾休息室是纯休息室不能吃饭(俗称残血),好在一家人出行的话点数管够,而附属卡持卡人单独出行时也能用。

在今年上半年,交行的龙腾休息室发生了大缩水,很多境外机场不再出现在名单上了,而侥幸保留在名单上的,一个机场也可能只保留了一个休息室。这意味着碰到多个航站楼的机场,就只能隔着落地玻璃窗看对面的航站楼干瞪眼了。

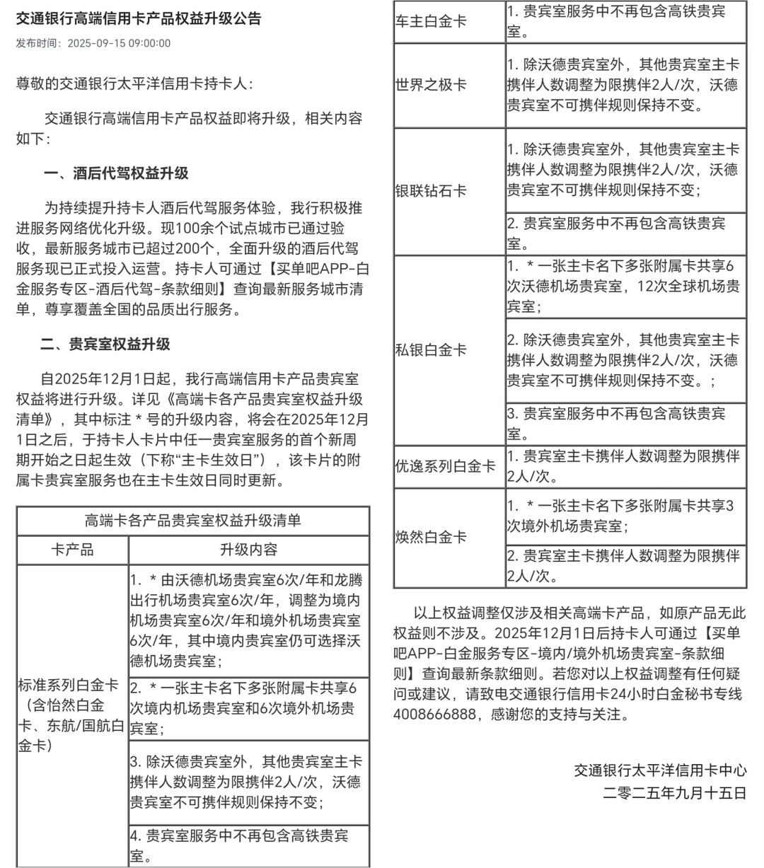
今天交行再次发布了一则重量级公告,涉及高端信用卡权益的变动,其中变化较大的涉及贵宾厅权益这一块。各项变动自2025年12月1日起生效,下面我们进行详细解读。

图片

首先各类卡包括白麒麟和洗衣白、航司白等大白金,主卡和附属卡的贵宾厅权益合并为每年总共6次境内休息室(虽然龙腾和沃德都可以用,但总共就6点,用一次算一次)+6次境外龙腾休息室。

单纯从数字上看等于缩水了四分之三,如果持卡人不出国的话那么缩水更加厉害。本条自2025年12月1日后持卡人进入首个新年费周期起生效。

同时使用龙腾休息室时最多一次1+2带两人,并且不再包含高铁休息室。考虑到本来就没多少点数了,这样限制也是为了你好,避免不必要的浪费。

持卡人持有多张焕然白的,最多只送3点境外龙腾了,以往多卡多个3点的bug被彻底堵死了。

最后,怡然白(洗衣白)的998元(可用10万积分抵扣)年费政策将于2026年4月1日起结束,此后年费调整为1000元。别小看这2元的变化,对应的积分抵年费就直接涨到了25万积分,和白麒麟一样了。

图片

当然本次公告中,也提到了代驾服务有所升级,如覆盖面扩大。然并卵现在喝酒的人真的越来越少,代驾需求也在萎缩。显然银行就是看到这项功能使用率并不高才会进行真升级……

交行的积分制度将在月底迎来史诗级变革,本来算是一个利好的,但本次的大利空完全淹没了这个利好,看看会不会有新一波的销卡潮吧。

图片
凤凰知音2025夏秋淡旺季出炉
这张卡牛了:能刷遍全国地铁
2025年航司升保级手册
蛇年说说飞机和蛇的那些故事
酒店积分和航司里程的互通
里程宝典欢迎转载,其他精华文章索引请👉点此
本文如有更新请查看置顶留言,如看不到留言请通过微信关注里程宝典
如果不想错过精彩推送,请及时加星标
想加入里程宝典粉丝群的,请在后台输入加群

没有评论:

发表评论

青岛崂山脚下露营烧烤+童心园乐园,成人99儿童49装备全包

五一假期青岛亲子游好去处:崂山脚下童心园「欢营光林营地」推出韩式烤肉露营套票,儿童49元、成人99元,含童心园大门票及帐篷、烤炉、食材。适合3-12岁家庭,可拼8人帐篷,人均更低。需提前预约,未预约可退,两大一小起订。园内含彩虹滑道、太空堡垒等设施,公共交通可达。 Tags: ...