2026年4月3日星期五

阡鹿黑金卡免费匹配LAMER黑卡 限时送五星下午茶+SPA+生日礼

阡鹿旅游黑金卡与LAMER海蓝之谜黑卡开启免费匹配活动,不分新老用户,各限匹配一次。LAMER匹配阡鹿需在2026年4月19日前完成,匹配后送价值700元五星酒店双人下午茶(10城12家酒店可用,共1万份)。阡鹿黑金匹配LAMER黑卡送价值3980元鎏金SPA(4.19前)及1660元生日礼(4.30前注册)。活动实名制但姓名可修改,适合常驻北上广深杭三亚等城市、追求高端酒店及护肤权益的用户。需下载阡鹿旅游APP操作。

Tags:

朋友们大好消息啊!
LAMER海蓝之谜阡鹿旅游开始黑金卡免费匹配啦,而且不分新户老户,全部都有匹配大礼包,给力啊!
阡鹿旅游黑金是老朋友了,本来一单回本已经超值,现在匹配完LAMER海蓝之谜黑卡相当于又送了1万多,太给力了。我们来细看:

免费匹配等级和时间

图片
我们先看免费匹配活动等级和时间。一定不要错过大毛,现在已经开始了:
图片
2边都不分新户老户,各限匹配一次,最高就是阡鹿旅游黑金与LAMER海蓝之谜黑卡互相匹配,有效期都是一年。
注意,LAMER海蓝之谜匹配阡鹿旅游限2026年4月19日前,阡鹿旅游匹配LAMER海蓝之谜时间是现在-2027年3月31日(时长一年),有一说一还是阡鹿旅游大方啊。而且以前免费撸的阡鹿旅游铂金、钻石也可以匹配也有大礼包,冲鸭。
还要注意的是,2边都是实名制要求本人使用,但实测匹配时除了手机号一致、姓名可以修改,所以你懂的(你的黑卡匹配的黑金可以换人啊,反之亦然),大毛。

免费匹配大礼包

图片
重点是这次2边都给了匹配大礼包,没错就是免费拿:
图片
图片
  • LAMER海蓝之谜黑卡和金卡匹配阡鹿旅游黑金后,都可免费领一份价值700元的五星酒店双人下午茶,有效期3个月(最晚7.30前使用)
每天10点可领,共1万份,有北上广深杭三亚等10城的四季、华尔道夫、丽思卡尔顿、柏悦、W等12家酒店可用:
图片
图片
图片

(可以上下滚动的图片)

同时,匹配后不仅可享受比美国运通百夫长(年费3600-38800元)FHR还好的预订五星酒店可双重累计SNP、送免费双早、升房、最多1000美金消费额度等等阡鹿黑卡礼遇,每月还能领6000元阡鹿旅游消费券(1年72000元):
图片
总之,4.19前,LAMER海蓝之谜黑卡、金卡一定不要忘了匹配阡鹿旅游黑金、领下午茶。玩转五星酒店必备的阡鹿旅游VIP玩法有点复杂,后面祥写。
  • 作为老朋友的阡鹿旅游VIP,这次匹配LAMER海蓝之谜也有大礼包,而且非常大,相当给力。
首先,阡鹿旅游黑金匹配LAMER海蓝之谜黑卡后,4.19前可领一份价值3980元的LAMER海蓝之谜鎏金奢宠90分钟SPA(有效期6个月),4.30前注册的无需消费就能领价值1660元的生日正装礼,同时还有一年多次的免费领(价值超7000元)等等,太给力了。我必须先来一表:
图片
注意,4.19前阡鹿旅游黑金一定要匹配LAMER海蓝之谜黑卡,要去领90分钟SPA,4.30前记得注册领生日礼,二项一共价值超5600元。LAMER海蓝之谜黑卡每年还能领价值7000元+的免费礼:
图片
总体看,LAMER海蓝之谜需一年内消费20000元才能到金卡(然后可匹配阡鹿旅游黑金),如果是刚需也还不错。
如果没有,我建议先入手阡鹿旅游黑金,毕竟玩五星酒店必备,而且一单回本。关键现在匹配LAMER海蓝之谜黑卡后,每年又送12000元+,真的是入手好时机啊。

如果非刚需,也可以先入手1888元的阡鹿旅游铂金,现在可以匹配LAMER海蓝之谜金卡,算上送的MINI SPA、生日礼、一年多次免费领等等,妥妥的正收益啊。当然,更羡慕以前免费撸的铂金、钻石,快去匹配吧。


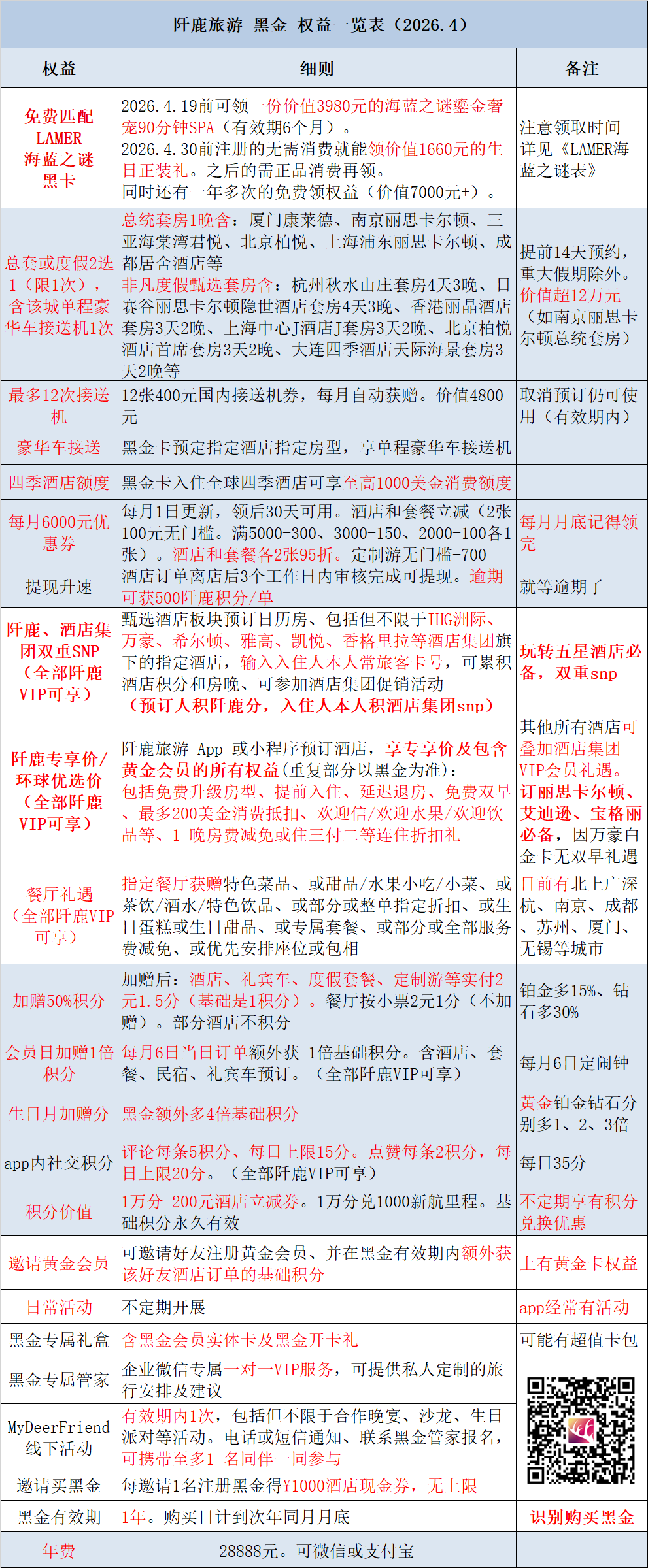
阡鹿旅游黑金

图片
阡鹿旅游黑金是老朋友了,可以说她的酒店权益比美国运通百夫长FHR都要好,比如目前的百夫长包括:
图片
阡鹿旅游黑金基本就是一单回本,权益包括可一晚五星酒店总套或一次五星酒店度假(都含单程接/送机1次)2选1。比如南京丽思卡尔顿一晚总统套房就是12万元:

|总统套房·一夜倾城

任选以下一座城市甄选奢华酒店的总统套房,尊享2天1晚入住礼遇,并包含豪华专车接或送服务一次

图片
图片
图片
<
滑动查看更多总统套房选择
>


|非凡度假·隐世数日

任选以下一处避世秘境,开启4天3晚或3天2晚的深度沉浸之旅,并包含豪华专车接或送服务

图片
图片
图片
图片
图片
<
滑动查看更多套房选择
>

这次阡鹿旅游黑金免费匹配LAMER海蓝之谜黑卡后,权益又多了很多。我还是一表:

图片

匹配完LAMER海蓝之谜黑卡相当于又多送了1万多的权益,刚需的朋友抓紧吧,现在真是好时机啊:

图片



玩转LAMER海蓝之谜

图片

阡鹿旅游黑金我写过很多次,相信朋友们已经玩转了(必须一表玩转)。现在LAMER海蓝之谜黑卡必须要开始玩转了。大陆目前有39家店,还挺多的:

图片

LAMER海蓝之谜黑卡的权益除了上表的多倍积分、积分换礼、领90分钟SPA、领生日礼之外,就是各种免费领,比如回柜礼、每月礼等等。我去某书找了一下,好多啊:

图片

图片

所以,朋友们一定要记得领啊领啊,不领就过期啊:

图片

这次阡鹿旅游黑金真的是有面,有老婆的、有女朋友的朋友们,或者直接给老妈、给自己配上LAMER海蓝之谜黑卡吧,免费礼领到手软啊,太给力啦。

图片

最后我想说,1888元的阡鹿旅游铂金免费匹配LAMER海蓝之谜金卡也很好,妥妥正收益。虽然没有黑卡名气大哈哈。

记得下载阡鹿旅游APP,全部在APP操作即可。

没有评论:

发表评论

上海迪士尼春假亲子游:门票售罄排队2小时,清明假期实况

2025年春假与清明叠加形成6天假期,亲子家庭出游暴增。上海迪士尼4月4日前门票全部售罄,热门项目排队2小时起,入园需先绕湖3公里。乐园主题酒店价格高达7000元,节后立减一半。建议错峰出行,避免高峰拥堵。 Tags: 上海 迪士尼乐园 亲子出游 春假假期...