2026年4月2日星期四

燃油附加费上调在即,国庆3K1往返盐湖城还能捡漏

日本东北/冲绳签证免费结束,现费用约200元。多家航司燃油附加费已上调,如国泰短途增至389港元。MSC邮轮取消26-27冬航季中东航线。首尔出发往返美国盐湖城含税3K1起,覆盖国庆假期。适合关注特价机票和燃油附加费变动的旅行者。

Tags:

先说一下日本东北/冲绳签证,今天开始不免费了!
据百程签证消息,4月1日开始,去冲绳或者日本东北(青森、岩手、宫城、秋田、山形、福岛),0元签证费时代,全面结束

图片

此前为了免签证费,需要提交详细的行程,证明是真的要去东北/冲绳。现在不免费后,和普通日本签证一样提交材料即可,签证费用200元左右

此前补贴是为了把游客拉去比较冷门的目的地,不过现在东北、冲绳的游客已经恢复得差不多,补贴也就没必要了。

日本航空业,最近也不太平,全日空旗下的低成本航司Air Japan近日宣布:正式停运!

可能是包含下列内容的图片:飞机和文字

这家航司2024年2月才才开航,主打做东南亚+日韩,走的是中间路线,比廉航服务好一点,比传统航空又便宜一点。

开航2年就停航,还是比较少见,综合日媒消息来看,AirJapan这次停飞,其实是多重因素叠加的结果。

一方面,俄乌冲突持续时间超出预期,航班无法飞越俄罗斯领空,不得不绕飞,导致航程变长、油耗上升,整体运营成本被明显拉高;再加上全球飞机零部件供应紧张,维修周期拉长、采购难度增加,也进一步影响了机队的正常运转。

之前想多线并行,现在决定把资源集中用。

图片

昨天下午,多家航司给代理发布了燃油涨价通知👇

图片

有意思的是,通知才发没几分钟又紧急撤回!

图片
官宣又撤回,这在历史上还是头一次!大部分的网友猜测:是不是涨少了?

图片
图片
图片

好吧,那就让悬念再飞一会儿,一有消息我们会即时分享。你们觉得这次会涨多少?

国际燃油方面从今天起,有很多航司开始上调👇

此前分享过的国泰已经是第二轮涨了:短途航线:290港元=>389港元;中程航线:541港元=>725港元;长途航线:1164港元=>1560港元。

图片
图片
图片

大韩航空,飞东南亚、北美、欧洲等今天开始有上调

图片

还有全日空和日航,国内线普涨📈

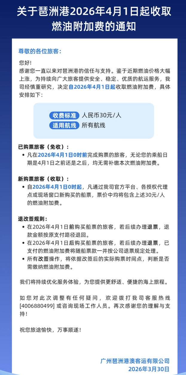
不止民航,琶洲港今天起每人加收30元燃油附加费。

图片
甚至北极线路的邮轮,不仅是新预订,连现有的预订也没逃脱,每晚25欧/美元。

图片

就目前看来,中东局势暂时没有好转的迹象,MSC邮轮发布通知:全面取消26-27冬航季中东航线

图片

此前有预订的用户可以改签退款

图片
唉...

再说说特价👇

昨天小号分享了首尔=盐湖城好价手慢无!2K2往返美国盐湖城...

现在去查,覆盖几天国庆,还能捡漏!比如9.18-10.5,首尔=盐湖城3K1,也能接受。只是需要在美航官网购买
图片

拱门、大峡谷、纪念碑谷、羚羊谷、马蹄湾都在南边,北上是黄石公园,盐湖城的位置是相当好,去这些美国一线景点都非常方便。

图片
图片

价格洼地经常会带给我们一些很不错的价格,比如飞日本,跨五一,首尔=广岛400+

图片
4.27-5.7,首尔=静冈400+

图片

4.28-5.7,首尔=福冈400+

图片

飞塞班1K
飞加拿大2K9
飞南美国庆6K
......

油价一动,机票跟涨,这种行情下且飞且珍惜!





全球特价  E网打尽

大家务必关注我们大小号(E旅行网E旅行网特价神器)并加星标!可以及时收到最新的特惠消息!欢迎大家联系小秘微信号:iamelvxing 加群讨论交流。

关注我们的视频号(视频号搜"E旅行网"或扫以下二维码),第一时间拿下更多机票和酒店的Bug票特价

图片
 

还有!白拿15次贵宾厅,可以携伴,手慢无↓↓↓

  

图片

点击「在看」给点鼓励吧图片


没有评论:

发表评论

日本签证费涨至约645元起,2026年7月或实施,台湾自由行将重启

日本签证费反转上涨:单次拟从145元调至约645元,多次涨至约1290元,征求意见截至2026年4月23日,预计7月1日实施。落地后旅行社办理单次约800元起,多次约1700元起。与此同时,台湾省自由行有望逐步恢复,上海、福建居民赴台本岛个人游试点正在推动中。适合关注出境成本、寻...