2026年3月1日星期日

迪拜多哈机场关闭航班停飞 春节返程旅客被困 天价机票后续处理

迪拜、多哈等中东航空枢纽因地区冲突罕见关闭,导致春节返程旅客滞留。多家航司发布免费退改政策,部分平台出现天价机票后承诺审核价格并开启酒店兜底保障。文章梳理了事件经过、航司应对及当前可选回国方案(如经土耳其),适用于受影响的返程旅客及关心中东航线动态的出行者。

Tags:

中东

罕见一日,也许是很多同学离战争最近的一天。

全球航空枢纽迪拜,多哈,全面关闭!阿联酋航空,卡塔尔航空宣布停飞,最后一波春节长假返程网友,无奈被困。

图片
图片
图片
图片

图片
图片

看起来岁月静好的豪华棕榈岛,也被殃及。有弹片落在了迪拜朱美拉的费尔蒙酒店。

图片
图片
图片

图片

有网传视频,称迪拜T3航站楼也受损


昨日中国飞多哈,迪拜,阿布扎比,利雅得多个航班直接返航。

图片
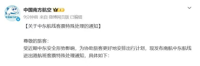
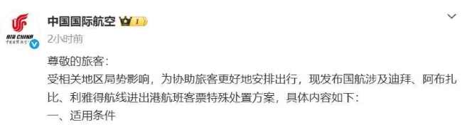
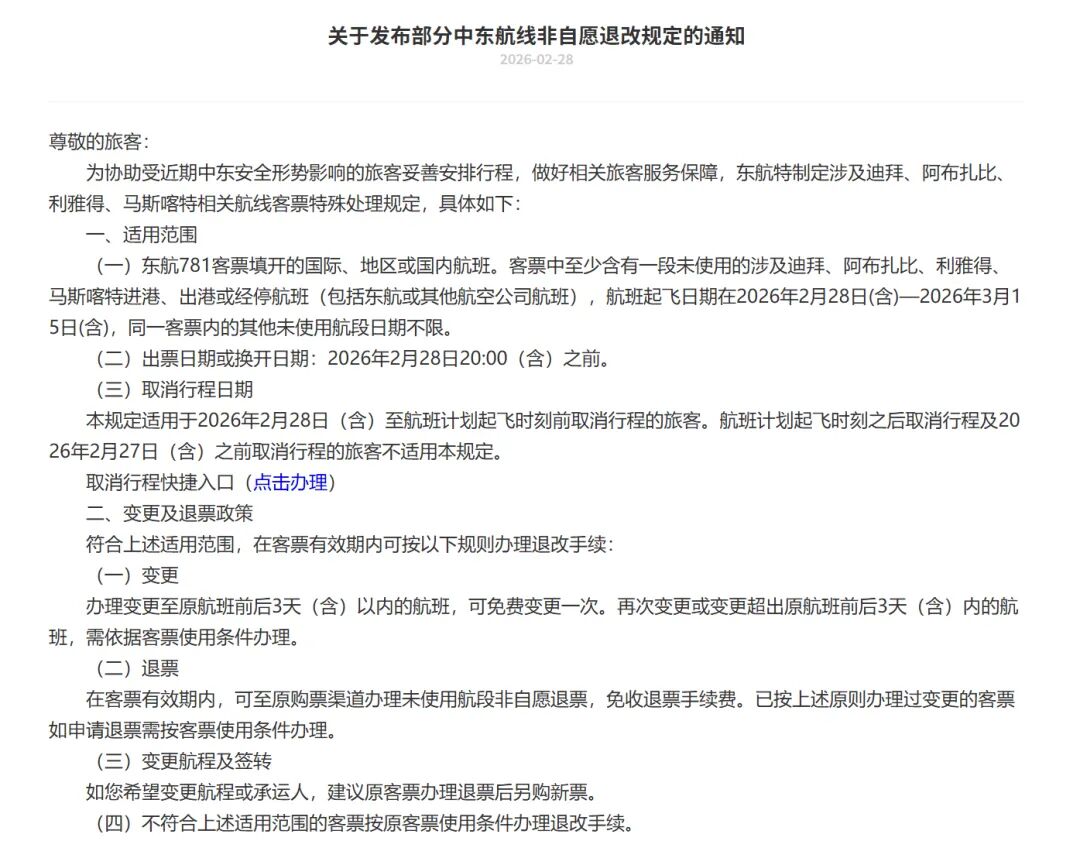
图片

东航,南航,国航,深航,海航等陆续发布免费退改政策

图片

图片

图片


一些"百万天价机票"截图在网上传播,有的是真的,有的则刻意筛选或P图,不可能有人买。

图片

@潇湘时报 咨询了携程客服:


记者询问客服网上截图的价格是否是真的,客服查询页面显示2月28日到3月8日确实无航班可选,从3月9日开始有航班,价格为四位,三月内最便宜的航班价格为1899元。对于价格高达百万是否属实,客服表示要先进行后台核实。


图片

△晚上7点左右客服为记者查询的航班情况。


当晚,携程客服来电称,接下来会完善自身包括内部出票方的内部价格情况,对所有航线进行价格审核,确保价格合理透明,避免出现天价机票。客服表示,目前可以购买3月4日后大马士革到上海的航班,价格为15201元。记者询问为何此前会出现高达百万的价格,客服表示:"目前没有给到具体相关情况的(说明),后续会进行内部排查。"


携程表示,针对伊朗和中东酒店,已开启兜底保障。
图片

伊朗炸了海湾6国,除了阿曼。因为阿曼没有美军基地。昨晚有网友建议,可能的话去马斯喀特出发,那里没有关闭,有东航大兴直飞。不过昨天半夜,也取消了。

图片

中国驻土耳其领馆发文,建议在伊朗公民撤离至土耳其回国。
图片

形势变化莫测,既然已经发生了,滞留在中东的同学就耐心等待复航吧。在前方的网友 @钉钉猫 反馈,航司安排了酒店,目前能做的就是等待通知。

希望大家早日顺利返回!中东这一打,对今年中东方向的旅游和航司票价,都会有潜移默化的影响。

图片


没有评论:

发表评论

韩国拟向中国14城推10年签证:北上广深等户籍简化办理,费用750元

韩国政府计划进一步放宽对中国游客的签证政策,拟为北京、上海、广州、深圳等14个主要城市的户籍申请人推出十年多次入境签证。目前这些城市申请五年签已可简化,未来十年签或同样便捷,费用约750元。政策适用于旅游及经首尔中转至欧美等地的旅客,但免签入境韩国(除济州岛)短期内仍难以实现。 ...