2026年3月26日星期四

全国30+机场免费中转住宿汇总:周末出游省下住宿费,2026最新申请指南

燃油费上涨前,汇总国内30+机场及航司免费中转住宿服务。涵盖机场官方"中转旅客服务通"小程序一键申请,部分机场还提供免费餐食、大巴。适合周末或节假日低成本出游,隔夜中转即可省下几百元住宿费。附具体机场、航司申请条件与注意事项。

Tags:


燃油费上涨前的窗口,我们突击推国内线,这两天连续分享了西部特价,比如凌晨发的新疆线。刚刚8点40多发文前再最后确认,还有,国航错峰北京300多直飞阿勒泰!


图片


回程也有!适合时间自由的同学,毕竟直飞!乌鲁木齐等也有特价。

图片


中转好价就更多了,而且玩法更丰富,今天趁热打铁,在涨价前突击,把中转玩法+优惠介绍做汇总,纯干货!


国内30+机场、航司都有免费中转住宿服务,购票直接省下几百住宿周末/节假日出游更划算!


图片


比如昨天分享的国庆山航中转票,济南机场提供免费住宿,一票玩转泉城+西部!

图片

不止普通中转票,回旋镖机票也能用免费中转住宿,周末两天玩一座城,性价比拉满:

比如本周六,上海西安中转嘉兴650元,周六出发周一回,在西安玩2天
图片

西安机场提供免费中转住宿(1晚)、免费餐食、免费机场往返市区大巴,买张机票就能低成本游古都
图片

南京大连中转常州580元,周六去周日回,大连机场报销中转住宿100元/人
图片

杭州石家庄中转宁波590元,周六去周日回,石家庄机场提供免费中转住宿+餐食
图片

北京榆林中转石家庄520元,周六去周日回,榆林机场提供免费中转住宿+餐食
图片

成都西宁中转绵阳689元,周六去周日回,西宁机场提供100元无门槛住宿券
图片

南京长沙中转芜湖579元,周六去周日回,小缺点是长沙不给国内航班中转住宿了
图片

上海青岛中转杭州600元上海南昌中转宁波690元,都是周六去周一回的航班,目的地游玩时间较长,但不提供免费中转住宿
图片

以上只是部分列举,我们整理了2026 最新官方中转住宿全指南,怎么领、怎么申,一篇讲透:

国内机场提供的中转住宿

机场提供的中转住宿一般不挑航司、不要求联程票,只要隔夜中转、间隔时间符合要求就能申,灵活度拉满!


2026年国内30+机场提供免费中转住宿,枢纽机场+区域机场都有:


图片


机场提供的一般是标间双床房,单人默认拼房不想拼可补差价升级或双人出行:


图片


绝大部分机场提供的都可以去民航官方 "中转旅客服务通" 小程序一键查询+申请中转住宿:


图片


个别的中转住宿需通过指定渠道申请


1、贵阳机场:"贵州民航产业集团服务平台"公众号-旅客服务-旅客中转-填表

图片


2、青岛机场(限国际):"青岛国际机场"小程序-中转-国际中转住宿


3、运城机场:致电0359-2598168申请


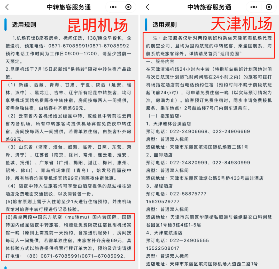
昆明长水机场、天津滨海机场航司 / 航线有限制,申请前记得查清楚

图片


很多机场还送免费一日游、机场大巴、休息室等中转权益,可以去中转旅客服务通小程序查询、申请。


国内航司提供的中转住宿


航司中转住宿仅限自家联程票,部分还限舱位 / 票价,特价票可能不享受:


一、南方航空


广州/深圳/北京/乌鲁木齐/沈阳/大连/郑州/武汉/长沙机场国际航班中转旅客提供免费住宿,但有子舱位代码限制!


图片


经济舱R舱不享受,经上述部分机场中转的可改申机场提供的免费住宿


图片


二、东方航空


东航在上海/昆明/北京/南京/无锡为781票号的中转联程旅客提供免费中转住宿,不过东航看票面价,门槛高,特价票基本无缘!


图片
图片


三、中国国际航空


国航在北京(首都)/成都(天府)/上海(浦东)/杭州/天津/温州为中转联程旅客提供免费中转住宿。


图片


国内转国内:中转时间须6小时,且24小时;

国内转国际/国际转国际:中转时间须6小时,且30小时

O/I/X/N舱客票、国内转国内联程客票中任意航段为T舱客票不参与


图片


四、四川航空


仅在成都提供免费中转住宿,条件宽松,单人单间。小编住过,体验很不错!


图片
图片


五、厦门航空


厦门/福州/泉州/杭州提供免费中转住宿,中转6-24小时的联程票可享,经济舱需要拼房(可补差价单住)。


图片
图片


六、深圳航空


仅在深圳提供国内中转 6-24 小时、国际中转 6-36 小时联程票可享免费中转住宿。


图片
图片

以上仅为部分列举,欢迎在评论区补充更多免费中转住宿信息,分享你的真实入住体验!

图片

没有评论:

发表评论

三亚皇冠假日套房596元/晚暑假不加价 含行政礼遇+直飞韩国720元

三亚湾皇冠假日度假酒店100平高级套房,每晚596元(券后),含双早+行政礼遇(下午茶和欢乐时光)+免费加床,全日期可约至2026年9月29日,暑期全程不加价。另易斯达航空促销:烟台直飞首尔往返720元(不含行李),上海直飞清州往返906元(含15kg行李),需5月20日前购票、...