2026年3月26日星期四

银联酒店权益卡上线北上广深11家五星酒店,享额外礼遇12个月有效

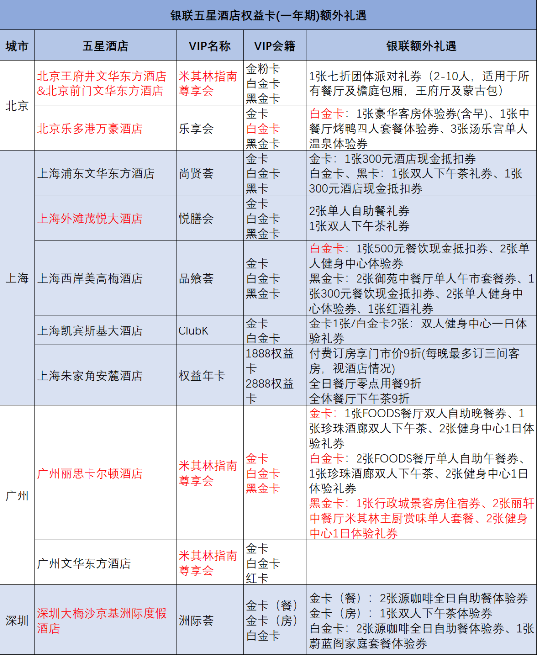
银联新增酒店权益卡,覆盖北上广深11家五星酒店(如广州丽思卡尔顿、上海外滩茂悦等),购买后可获餐饮券、房券、健身券等,有效期12个月,支持7天无理由退货,适合经常入住或消费高端酒店的用户。以广州丽思黑金卡为例,售价6988元,含银联额外赠送住宿与餐饮礼遇,综合价值超万元。

Tags:

朋友们冲鸭!银联权益又上新啦!这次是国内五星酒店权益卡

图片
(点击阅读原文可直达)

玩五星酒店的朋友,特别是各位万豪终白、凯悦环球客、洲际大使等等对此肯定非常熟悉,稍微在酒店消费多一点,那绝对还是每年买一张(甚至几张)酒店权益卡合适。瓦力本人就曾买过本地几乎所有五星酒店的权益卡,家附近的这家酒店甚至一年买好多张。

现在好了,银联的酒店权益卡也上架了,关键是有额外礼遇,针不戳啊:

图片

酒店权益卡内容持续更新升级,请以云闪付app实际权益内容为准

目前,银联已经上架了北上广深共11家酒店权益卡,其中10家有额外礼遇。以前找会籍顾问费尽口舌谈判可能送一点,现在银联直接全部送上了

图片

酒店权益卡,顾名思义,就是买完卡之后,送一堆会籍礼券、住宿抵用券、住宿折扣券、房型升级券、餐饮(现金)抵扣券、酒店下午茶抵扣券、酒水软饮抵扣券、健身体验券等等,然后一年内可用(具体视酒店适用范围、供应情况而定)

酒店权益卡有效期12个月(自购买日起即时生效),限本人使用,专享一对一管家服务,可开发票,可七天无理由退货(收到会员卡后七个工作日内免费取消)。

当然,酒店权益卡必须要多去酒店消费才划算,把券都用掉,各种打折权益也用掉,绝对是大羊毛。

整个流程非常简单,打开"云闪付APP->权益精选->品质生活->星选酒店->酒店权益卡礼遇"点"立即体验"跳转至权益详情页面,选择所需酒店权益卡并使用银联62卡支付即可。然后VIP客服24小时自会联系,帮助生成酒店权益卡。

图片

比如各位万豪终白最喜欢的广州丽思卡尔顿米其林指南尊享会黑金(售价6988元),加上银联额外礼遇的话:

图片


图片
图片
图片
免费房值回卡价
图片
图片


我们先看免费住宿券(已经值回卡价)。


图片
图片


黑金卡送1晚广州塔江景行政套房(含1日5餐),银联额外送1晚城景行政房(含1日5餐),直接看某程,这2晚房价一般是4800元+2700元=7500元,仅此一项就值回票价:


图片
图片


特别是丽思卡尔顿的1日5餐行政礼遇,非常值得体验。由于万豪白金卡/钛金卡等等不能升级到行政,这个黑金卡含金量就更值了:


图片


图片
图片
图片
餐饮健身券赚回卡价
图片
图片


再看餐饮券。黑金卡送2张FOODS双人自助晚餐、2张FOODS单人自助午餐,银联额外送2张中餐厅米其林单人套餐,还送1个生日蛋糕、1张双人下午茶、2杯鸡尾酒、2杯饮品。


图片
图片


这些在某团上都有价格,2X968元+2X288元+2X868元+258元+268元+2酒+2饮品+任意餐厅500元和300元餐饮立减,实际价值超过5800元(餐券周末用最划算。生日蛋糕图供参考、其实可以有2个生日蛋糕、后面有写哦):


图片
图片
图片
图片


还有几张5折、6折、7折餐饮团体券,每张可用1-10人。比如周末请客10人在FOODS餐厅的话,一次性就能省2500元(10人打5折,相当于免5人餐费,服务费另算。按某团就是每人498元)。我本人其实最喜欢这个券。


特别是丽轩中餐厅,不参与万豪或其他的餐饮折扣,只能用酒店权益卡打折。而且酒水贵价菜这些都打折,7折用完还有8折,包间还可打7.5折或8.5折。


与此同时,餐饮消费还可积分,1元1分,2000分换100元券,相当于5%返现


图片


还有免费1日健身游泳券,本来送4张,银联额外送2张就是6张。酒店官价1日游泳健身424元,如果用300元水疗券立减,等于每日仅需124元,可用3张。共计相当于9次游泳健身。


图片
图片
图片
房券再赚卡价
图片
图片


由于广州丽思房价美丽(基础房一般1700元),找一对一专员8折订房(可订1-3晚)、9折订房,然后用券升级,那是非常划算的。


图片
图片


比如8折订房后用客房升级券(有2张,每张可升1-3晚)升级到广州塔江景客房(含双早),相当于每晚可省1000元左右。


图片
图片


加799元升城景行政房(每晚可省600元左右,有2张),加1199元升级广州塔江景套房(含双早)相当于每晚可省2000元左右(有2张)。

所以说住的多必须买权益卡。这张黑金卡送的2个免费房直接值回卡价,餐饮券健身券、各种订房折扣和升级券,轻松赚回2张卡价。

黑金卡除了享受会员专属服务,还可优先获邀参加米其林主题活动。会员本人生日当日凭身份证件和会员卡在酒店用餐还可享受一磅当月蛋糕一个或红酒一瓶。中国大陆地区内参与本计划的米其林餐厅(比如上表中的米其林)也可享受会员特权。

当然,消费确实不够多,也可买广州丽思卡尔顿金卡、白金卡,银联都送额外礼遇。

银联酒店权益卡除了万豪(广州丽思卡尔顿酒店、北京乐多港万豪酒店),IHG洲际(深圳大梅沙京基洲际度假酒店)、文华东方(北京2家、上海1家、广州1家)...这次还有凯悦旗下。

Hyatt on the Bund, Shanghai Vue Dining Table

上海外滩茂悦大酒店悦膳会金卡(售价2388元),加上银联额外礼遇,相当于仅餐饮就有6张单人自助餐、1张双人下午茶、2张鸡尾酒、1瓶红酒等等就已经值回票价,其他的都是免费的

图片

特别是5折派对券,10人一起用餐的话,一次性便宜2000多,特别划算。

总之,银联酒店权益卡非常适合去这11家五星酒店消费多的朋友,用餐有券,多人5折,订房打折,还有各种现金券、免费券,关键是一对一管家服务,买一次管一年超级VIP待遇:

图片

酒店权益卡内容持续更新升级,请以云闪付app实际权益内容为准

现在点击阅读原文,或打开"云闪付APP->权益精选->品质生活->星选酒店->酒店权益卡礼遇"点击"立即体验"跳转至权益详情页面,选择所需酒店权益卡并使用银联62卡支付即可。稍等客服联系生成酒店权益卡。

注意:该权益仅适用于中国大陆发行的62开头银联卡。

没有评论:

发表评论

日本签证费涨至约645元起,2026年7月或实施,台湾自由行将重启

日本签证费反转上涨:单次拟从145元调至约645元,多次涨至约1290元,征求意见截至2026年4月23日,预计7月1日实施。落地后旅行社办理单次约800元起,多次约1700元起。与此同时,台湾省自由行有望逐步恢复,上海、福建居民赴台本岛个人游试点正在推动中。适合关注出境成本、寻...