集章赢7.5万积分,抓马领180元券。集章活动需入住不同品牌,盖章兑积分,最高奖5万分。小游戏轻松得满减券,有效期数月。
IHG 2026 年集章活动,今天正式上线了。
而且不止一个活动,是两个一起开,一个偏"长期规划",一个偏"白捡福利"。
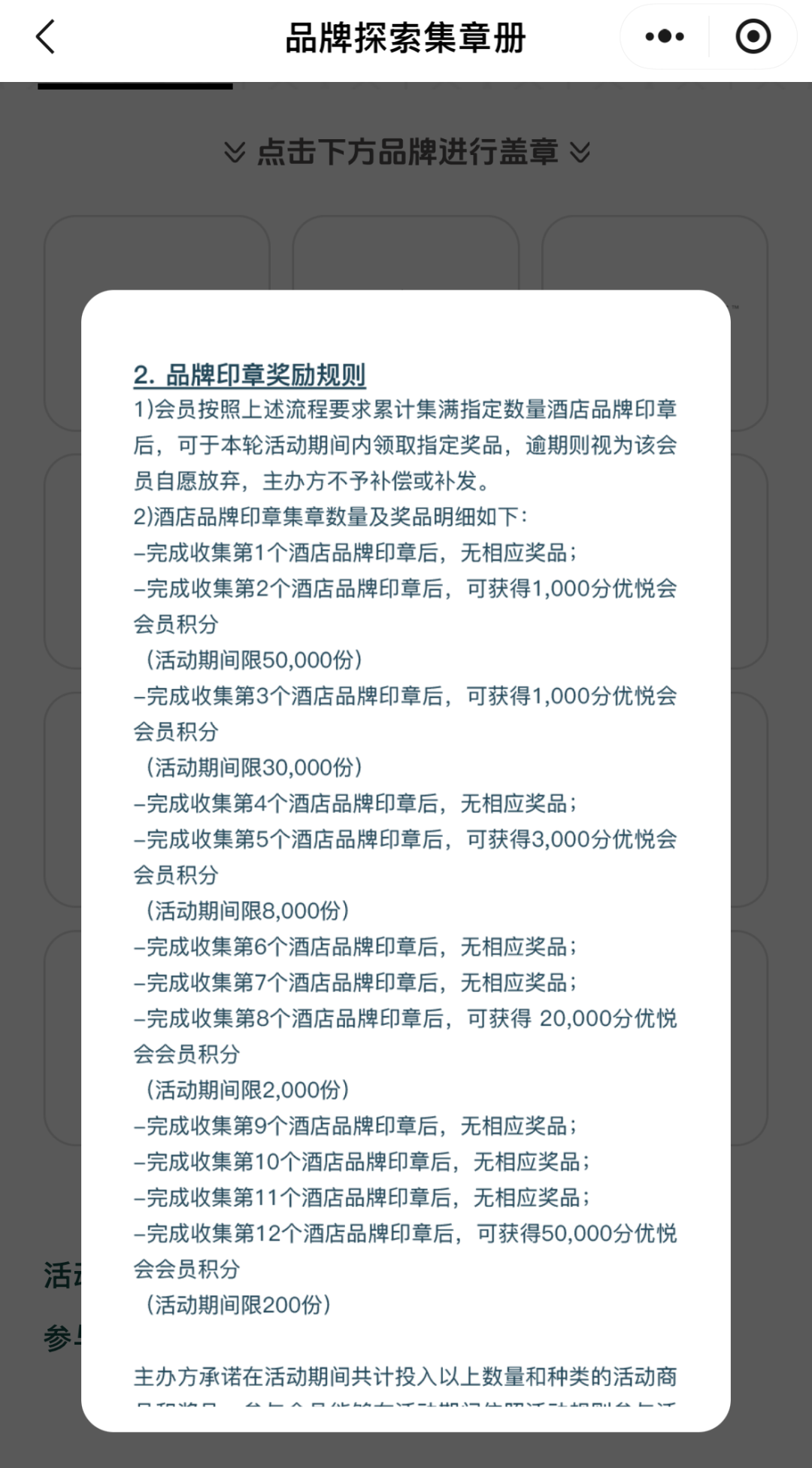
先说重点:26 年品牌探索集章活动已经在大中华区 IHG 微信小程序上线,只要入住不同品牌、记得盖章,就能换积分,最高能拿 7.5 万分。
具体规则是这样:
2 章:1000 分(限 50,000 份)
3 章:1000 分(限 30,000 份)
5 章:3000 分(限 8,000 份)
8 章:20000 分(限 2,000 份)
12 章:50000 分(限 200 份)
8 章的难度其实不算高,合理规划一下品牌,合计能拿到 25,000 分;至于 12 章,更像是给"年度 IHG 深度玩家"准备的隐藏成就,不知道有没有大佬准备直接冲满?重点提醒一句:一定要在入住后第一时间盖章!去年真的很多人(包括我)是离店后才想起来,直接错过,血亏……也包括我刚刚过去的一月份,入住了几个酒店品牌全都忘记啦

活动截止时间:2026 年 12 月 31 日
路径也很简单:IHG 微信小程序 → 我的 → 活动与权益 → 品牌探索集章册
第二个活动更轻松:抓马游戏送满减券。
今年是马年,IHG 也顺势搞了个小游戏活动,主打一个——不抓白不抓。
活动时间:2 月 1 日 – 2 月 15 日
参与方式:在小程序里玩抓马游戏
奖励内容:玩一局就送一张券,最高可拿 888-180 元满减券
我已经抓了好几匹马了,说实话,反正点几下就有券,有几个月有效期,就算现在不用,留着后面订酒店也完全不亏。卷多不压身,用不用再说,先领了再讲
最后,说个我自己的小纠结,也给大家分享与参考。前天(30 号)我已经领了 2025 年的 40N 里程碑奖励。
而今天因为 1 号任务刷新又顺手看了一眼,发现我 50N 里程碑的领奖截止是 2 月 11 日。
但说实话,50N 的权益结构有点尴尬:中间档主要是1 万积分或 5 张餐饮券二选一。而我近期大半年内貌似出境的可能性不太大,我掐指一算,感觉餐饮劵用上的概率有点悬……所以现在就在犹豫: 这 1 万积分,要不要今天先领了落袋为安?
最后,小伙伴也来搞玩一号任务哈。看看你抓马到的满减劵是什么?也欢迎你评论区分享你的体验!
END -
谢谢您的关注
让旅游更聪明
我们一起飞好、住好、玩好!
没有评论:
发表评论