2026年1月1日星期四

速度 I 2026年初权益大盘点,钻石BUG还在

新年快乐

朋友们新年快乐!2026马到成功啊!2年IHG钻石到手了,说明bug还在,后年再试。也有可能审计时收回,佛系吧哈哈:
图片
图片
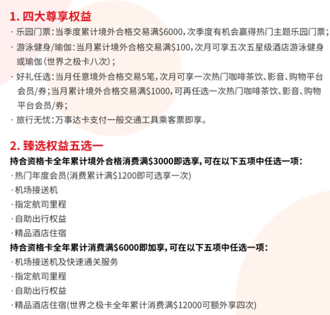
 积分表 
图片
图片
首先是朋友们最关心的招行经典白主卡生日微信2万元拿一万分(与支付宝10倍同享、选一)续期了
图片
那就把几个表更新一下,稍有变动(如有错误还请指出马上修改非常感谢):
图片
图片
图片
图片
图片
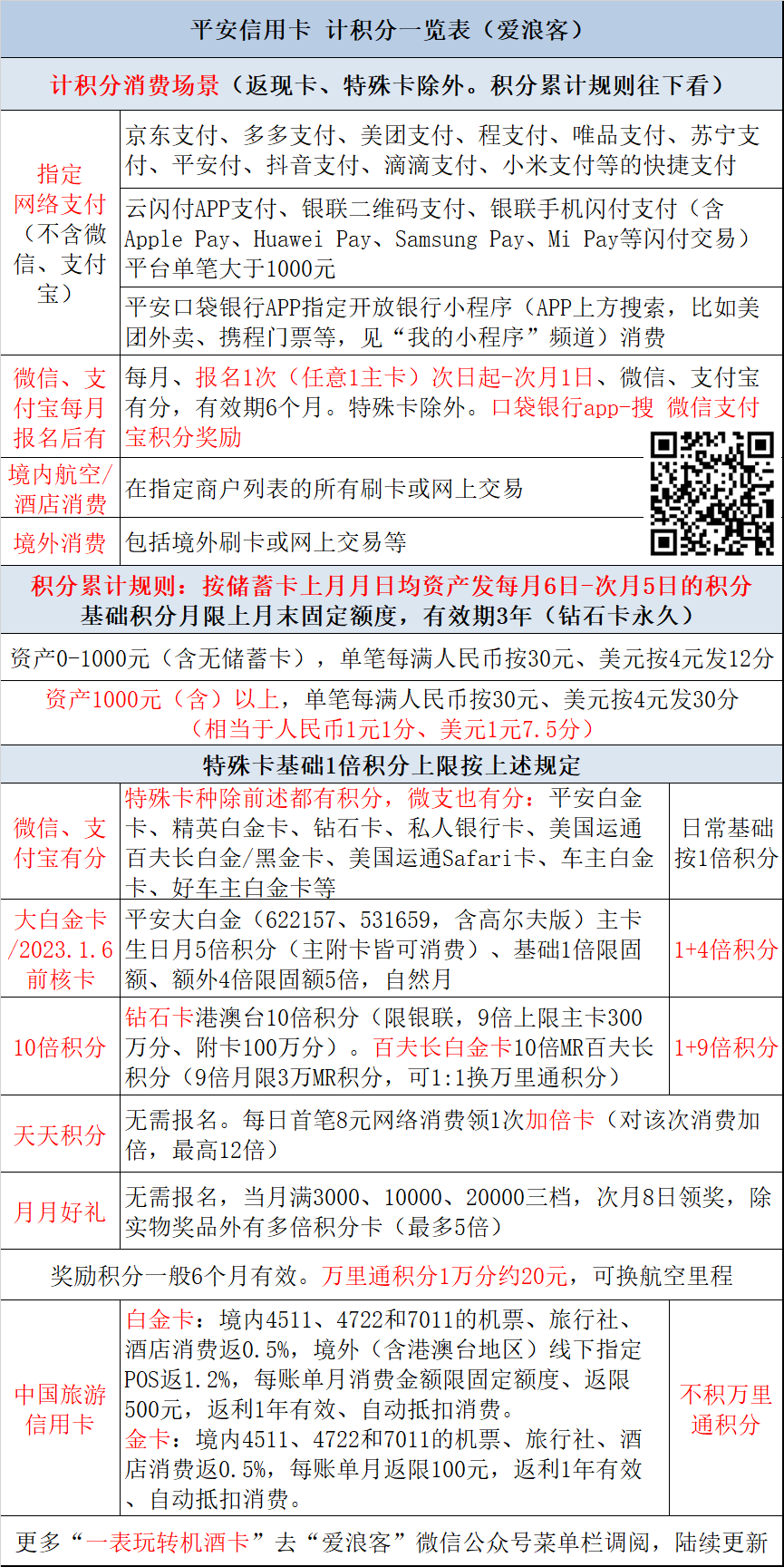
 万事达卡 
图片
图片
昨天是《浦发超白、AE白》,今天来看看卡组织。先看万事达卡微信小程序
万事达大挑战缩水尊享权益6改4、取消首笔任意消费权益。甄选权益6改5、取消健康守护。每年2次需买票的3小时和4小时航延险还在:
图片
图片
图片
依旧是万事达卡微信小程序-万事有礼里面有很多活动。
图片
 中国银联 
图片
图片
中国银联,主要是境内机场贵宾厅(4次单人、2次3人)、高铁贵宾厅(4次单人、2次3人),需钻石卡,半年各6次:
图片
图片
其他的可看银联卡礼遇微信小程序。
图片
 美国运通卡 
图片
图片
美国运通卡礼遇微信小程序里一拍一pay续期了。
先报名,然后分境内月度任务2个(按卡种不同)、境外1-2季度任务、境外半年挑战任务。百夫长有专属活动
图片
图片
图片
图片
图片
其他权益小程序也有。
图片
 Visa卡 
图片
图片
Visa卡主要看数字潮人微信小程序2026全年1元购,限金卡及以上双标卡:
图片
境外也有一元购。然后是每月境外1500美金选礼品:
图片
以及V享臻选微信小程序里的活动。至于无限卡礼遇,今年少了很多,IHG大使没有了:

https://www.infinitediscovery.com.cn/visa.html

图片
 支付宝 
图片
图片
支付宝黑钻权益大缩水。以前V3 有接送机、贵宾厅、话费、加油、星巴克等等。
现在V3每月 1560 钻只能换1视频月卡,2月才换1杯星巴克。支付宝钻石会员积分兑视频月卡也没了:
图片

注意,农行悠然悦白金卡1元龙腾规则已改,主、附卡各月刷3888、年领2次:
图片
另外,中行几大活动越刷月返、特邀3倍积分、白金卡车卡3笔199元、超给力,邮储越刷越精彩,《跨年里程加赠》等等,

更多机酒卡新活动,群里都已及时发了。微信企业群要割韭菜现在有BUG可以加群啦。老朋友记得拉到文末,点赞、点在看、转发、分享一键四连哦。

近期爆文

立减3400元+15倍积分》《银联立减/返现
最新表格
最新秒升活动
最新神卡
最新积分价值



一起享受品质生活、奢华旅行,
一定要关注+星标公众号+在看哦!
我是瓦力,擅长一篇深度玩转
银行、酒店、航空、及各大VIP会员...
让你尽享贵宾礼遇、奢壕福利

没有评论:

发表评论

【新年】1K4往返 偷偷卷没人抢!趁着新年第一天没人注意到!500直飞马尔代夫

趁着今晚个个都顾着跨年,明天睡到自然醒。这名额怎么也该轮到我了吧。 省流助手: 1. 国泰航空云闪付优惠券 2. 1K4+广州北京成都飞巴厘岛 3. 香港直飞马尔代夫好价 // 国际机票 // 前言 如果你们不介意提前大半年买票的话,之前风很大的国泰或者美联航香港飞美国的国庆...