2025年11月9日星期日

凌晨加码!可能买贵了?万豪/凯悦/洲际/森泊都有!大额减;这家丽思卡尔顿卖出三千多套

领券

双11收官,最后几天。


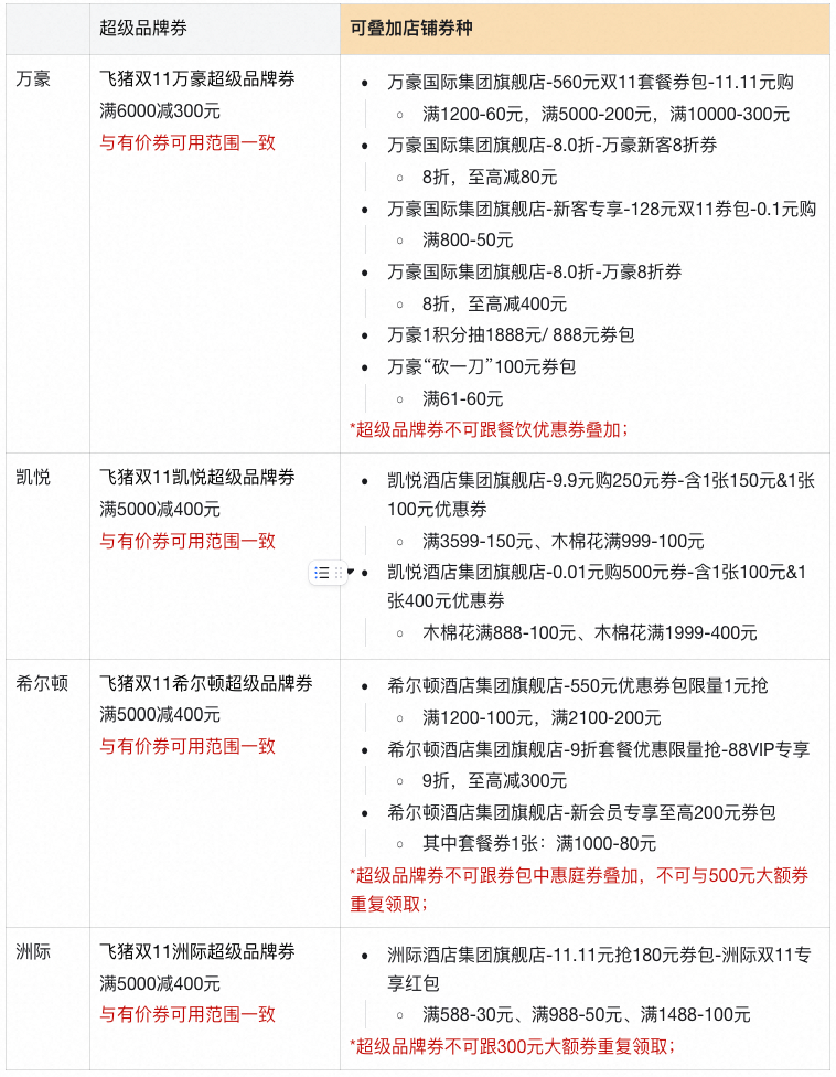
万豪、希尔顿、凯悦、洲际,开元几大超级品牌大额券再加码!领了这个券,看看之前买的套餐是否会更低,因为不约可退,可以券后试试,更低就退!

另外马来西亚专场倒计时,史低价的吉隆坡丽思卖出3000+套,刚需拿下:
图片

复制淘口令,打开飞猪直达

99¥ CZ028 zXMVf7kjwVn¥ https://m.tb.cn/h.SqMabU3



万豪满6000-300元、希尔顿满5000-400元、凯悦满5000-400元、洲际希尔顿满5000-400元券!所有的券仅限品牌会员领取!
  • 券的领取时间:11月10日0点开始领
  • 券的使用时间:11月10日00:00:00-11月11日23:59:59
图片
复制口令,打开飞猪,领取品牌大额券!

77¥ MF937 rfJUfi06ZBB¥ https://m.tb.cn/h.SJlf6DI 


图片


    另外森泊大额优惠券也将于11月10日零点发车!

    满5000-500元,错过再等一年


    复制口令,打开飞猪,领取开元森泊大额券!

    59¥ CZ193 P4nkfi0Idte¥ https://m.tb.cn/h.SJsgLz2


    图片



    ⚠️最牛的是⚠️
    这张券可与绝大多数品牌有价券叠加使用!
    比如,万豪凑单满6000元,可用300元超级品牌券,同时叠加万豪11.11元券包中满5000元-200元的券,最高即可减500元!

    万豪Q1全球RevPAR同比增4.2% 新签约逾3400项目| TTG China

    同理,希尔顿凑单满5000元可用400元超级品牌券,同时叠加希尔顿9折券,最高减300元,最高即可减700元!如果你没抢到9折券,叠加希尔顿1元券包中满2100元-200元的券,最高即可减600元!

    Hilton Wuhan Riverside

    同理,凯悦凑单满5000元,可用400元超级品牌券,同时叠加凯悦9.9元券包中满3599元-150元的券,最高即可减550元!

    珠海横琴凯悦酒店 - Klook客路

    同理,洲际凑单满5000元,可用400元超级品牌券,同时叠加洲际11.11元券包中满1488元-100元的券,最高即可减500元!

    洲际酒店集团- 中国日报网

    具体跟哪些优惠券同享叠加,可详见下表!
    最终券的可用范围请以实际使用和品牌通知为准!

    图片


    万豪560元有价券包=11.11元(老客专享)

    复制口令,打开飞猪/淘宝:

    77¥ CA381 F2Lgfi0Ro0j¥ https://m.tb.cn/h.SJd1t8K


    这个券库存不多, 定时补!

    券包内有3张阶梯券:分别是1200-60、5000-200、10000-300,合计价值560元,万豪国际集团旗舰店和marriott海外旗舰店内售卖产品均可使用。

    图片



    希尔顿,550元券包=1元

    复制口令,打开飞猪/淘宝:

    88¥ CZ028 OhKkfi0QIB2¥ https://m.tb.cn/h.SJdXEG8


    希尔顿今年的有价券也是分为境内酒店套餐券和惠庭套餐有价券,不管你是追求高品质住宿,还是注重性价比,希尔顿的有价券都能用得上!

    ○ 希尔顿境内套餐优惠券 满1200减100

    ○ 希尔顿境内套餐优惠券 满2100减200

    (惠庭、欢朋、海外、餐饮&服务不适用)

    图片


    希尔顿,9折券,至高减300元=0.01元

    复制口令,打开飞猪/淘宝:

    17¥ MF168 SSZBfi09fZt¥ https://m.tb.cn/h.SJddbaV


    简单粗暴的9折券,最高减300元!这个和大额券叠加最爽!

    图片


    凯悦酒店集团双11优惠券包=9.9元

    复制口令,打开飞猪/淘宝:

    68¥ CZ007 K76gfi0PxYb¥ https://m.tb.cn/h.SJlRWWm


    核心是满3599元减150元,叠加大额券,满5000可以减550元!

    图片


    洲际酒店集团180元券包=11.11元

    复制口令,打开飞猪/淘宝:

    49¥ CZ028 JauGfi0Pz1i¥ https://m.tb.cn/h.SrPMzis


    核心是满1488元减100元,叠加大额券,满5000可以减500元!

    图片


    今天平台补贴马来西亚多地限时酒店下单前先领平台补贴券!


    图片


    复制淘口令,打开飞猪领补贴

    48¥ tG-#22>lD 9GZgf7k1KLA¥ https://m.tb.cn/h.SJyvXWU


    • 券后678起,吉隆坡丽思卡尔顿/大华傲途格2店通兑

    • 券后1599起马来西亚亚庇太平洋/麦哲伦丝绸1晚+美人鱼岛丝绸1晚

    • 券后3988起马来西亚亚庇加雅岛度假村3天2晚全包套餐=券后3988元起



    1、吉隆坡丽思卡尔顿/大华傲途格精选

    券后678元起,1晚含早

    有效期到明年3月31日,全程不加价


    图片


    吉隆坡丽思卡尔顿酒店1028元一晚含早,买两份,用上300元的券,券后1756元两晚,折合一晚878元


    图片


    吉隆坡丽思的位置非常好,步行就能到双子塔,这家丽思是吉隆坡的地标,在16年翻新过,吃喝玩乐购都很方便。800多就能住到含早且全程不加价的丽思卡尔顿,性价比很高!


    复制淘口令,打开飞猪直达

    99¥ CZ028 zXMVf7kjwVn¥ https://m.tb.cn/h.SqMabU3


    吉隆坡大华酒店-傲途格精选778元一晚,买三份,用上300元的券,券后2034元三晚,折合678元一晚含早!


    酒店前身是建于1932年的现被马来西亚政府列为国家历史文化遗产的"大华旅馆",是吉隆坡的"和平饭店",是举行各种豪华宴会,政府宴请以及著名的国际友人入住下榻的场所。整体设计也有浓浓的英伦风情,是真真正正的"old money"!


    外观


    复制淘口令,打开飞猪直达

    99¥ CZ028 zXMVf7kjwVn¥ https://m.tb.cn/h.SqMabU3


    2、亚庇太平洋/麦哲伦丝绸+美人鱼岛丝绸

    券后1599元起,1晚+1晚含早+往返接送

    有效期到明年3月31日,圣诞、元旦和春节需加价


    图片


    美人鱼岛是亚庇众多岛屿中最美的一个!因为与城镇比较远,所以生态保护比较完整!


    图片


    这次的套餐是1+1,在亚庇可以住太平洋或麦哲伦丝绸度假村,然后去美人鱼岛住美人鱼岛度假村,去美人鱼岛的接驳交通刚好也都是从两家丝绸出发的。券后1599元起,含早+往返接送


    图片


    而太平洋/麦哲伦怎么选?两家度假村是挨着的,太平洋更度假,视野更好,麦哲伦玩乐更丰富,太平洋更i人,麦哲伦更e人。


    图片


    复制淘口令,打开飞猪直达

    67¥ MF937 MnQ7f7kLmku¥ https://m.tb.cn/h.SqM3VSx


    3、加雅岛度假村3天2晚全包套餐

    券后3988元起,2晚一价全包

    有效期到明年3月31日,春节元旦寒假不加价


    图片


    加雅岛位于马来西亚沙巴的海洋型国家公园里的,而且是其海域内最大的海岛,海水清澈、海洋生物丰富,海里能见到很多珊瑚,岛上还有毛谬的红树林,不管是水里还是水上,环境都是好得出奇。


    图片


    酒店是有自己的沙滩的,直接可以下水浮潜。此外,你还可以跟着工作人员一起保护海龟、雨林徒步、在红树林间皮划艇等等,还是很有意思的。


    图片


    套餐券后3988元起,包含了一日三餐,相当于一价全包了。三个房型,巴渝、加诺比别墅以及京那巴鲁别墅,三个房型面积都是一样大的,都是别墅,区别就是巴渝是基础别墅,加诺比靠近沙滩海边,京那巴鲁视野最好,地势很高!全程不加价,有需求的拿下!


    复制淘口令,打开飞猪直达

    67¥ CZ193 UXbOf7kwkYs¥ https://m.tb.cn/h.SJBLBbe


    珠海横琴凯悦酒店

    1299元2晚嘉宾轩客房+2大2小嘉宾轩礼遇

    有效期到明年3月31日,全程不加价


    图片


    酒店离珠海长隆海洋王国很近,搭乘免费班车十几分钟直达,比直接住珠海长隆系酒店划算很多。酒店有一个网红室外泳池,而且2楼直接可以通向创新方,有免费巴士去口岸,过境吃喝玩乐也方便。


    嘉宾轩是凯悦的行政房型,日常房价要1000+/晚,现在1299元住2晚,含2大2小嘉宾轩行政礼遇,一日三餐基本都解决了。套餐全程不加价,单晚649元真的很划算!


    复制淘口令,打开飞猪直达

    98¥ CZ356 grBuf7PXIey¥ https://m.tb.cn/h.SJBwuon


    图片



    Travel Radar
    最及时的实用旅行资讯


    欢迎关注我们小号:旅行雷达助手 

    突发特价,新鲜特惠,BUG发布


                                                                           喜欢,就点个「在看」吧~~


    没有评论:

    发表评论

    青岛崂山脚下露营烧烤+童心园乐园,成人99儿童49装备全包

    五一假期青岛亲子游好去处:崂山脚下童心园「欢营光林营地」推出韩式烤肉露营套票,儿童49元、成人99元,含童心园大门票及帐篷、烤炉、食材。适合3-12岁家庭,可拼8人帐篷,人均更低。需提前预约,未预约可退,两大一小起订。园内含彩虹滑道、太空堡垒等设施,公共交通可达。 Tags: ...