2025年11月16日星期日

【公告更新】各大航司陆续发布退改政策!国庆多城飞上海300+!直飞欧洲卷到800,加拿大1K2

关于国内航司发布涉及日本航线的退改更新!!!

(11月15日)继国航/南航/东航后,各大航司也都陆续发布了中国大陆飞日本航线的退改公告。

国航公告

Image

南航公告

Image

东航公告

Image
厦航公告
图片
川航公告
图片
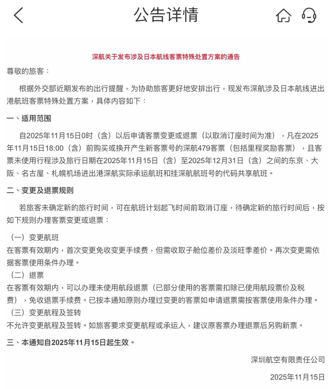
深航公告
图片
海航公告
图片
吉祥航空公告
图片
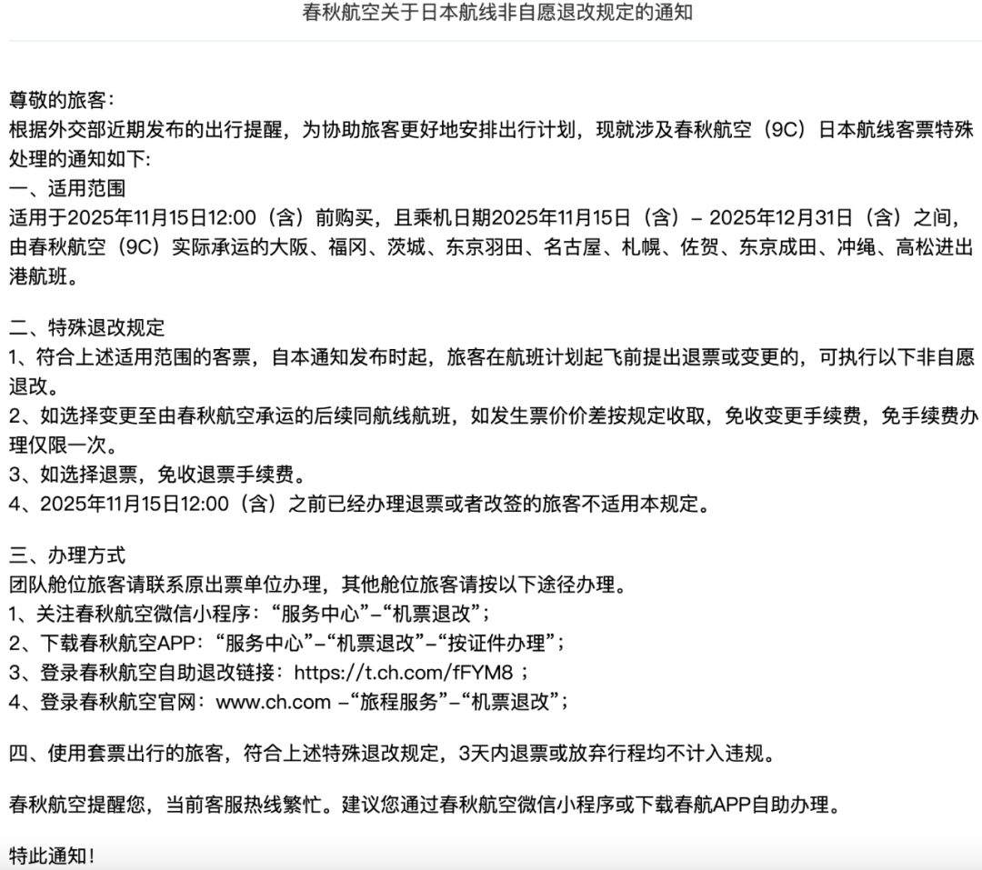
春秋航空公告
图片
对于客票符合条件的旅客可联系航司或出票代理平台,申请免费的退改。
春秋航空放国庆票:多城飞上海,单程含税300,往返600起
广州✈️上海,国庆10.3-10.8往返含税610(春秋官网或小程序)。
图片
贵阳✈️上海,国庆10.2-10.7往返含税810,不请一天假。
图片
深圳=上海,国庆10.3-10.8往返含税850
图片
首尔✈️法兰克福,这条航线已被卷至三位数。韩国本土航司德威航空降价回应三大航的"抢客",现在单程含税仅需800+,比上周分享的时候有便宜300多块。
图片
尽管OTA显示的无托运行李额度,但TW的最低票价都是含15kg的托运的,还有额外10kg手提行李。
图片
他家的首尔✈️温哥华,单程含税也只要1K2。
图片
往返含税是2K9,明年2月前出行,多日期有此价。
图片图片
另外,之前推过的夏威夷航空又有2K往返西雅图,不过需要日韩开口才有此价。东京去,首尔回,往返含税2K2(截图去哪儿)。
图片







全球特价    一网打尽

各位E友务必关注我们大小号(E旅行网E旅行网特价神器)并加星标哦!不加很可能收不到推送或晚收到!想加群的可以联系小秘(iamelvxing)

还有!务必关注我们的视频号(视频号搜"E旅行网"或扫以下二维码)哦!第一时间拿下更多Bug票特价


图片


还有!白拿15次贵宾厅,手慢无




图片



点击「在看」给点鼓励吧图片


没有评论:

发表评论

【WOW!家庭出游儿童免费?寒假春节免签新马泰】海洋赞礼号一价全包!第二人四折!皇家加勒比开年大促

皇家加勒比开年第一促 周末,开年大货来了! 寒假春节还没安排,免签新加坡,马来西亚,泰国普吉岛怎么样? 即使已经去过,现在还有 更有意思的玩法 待解锁! 跟随 皇家加勒比海洋赞礼号 从狮城新加坡出发周游东南亚,漫步 马来西亚槟城 ,沉浸 普吉岛的蔚蓝海岸线 ,现在活动期间 同...