2025年11月27日星期四

【别忘!退税/国际机票可再减200元】双12+香港圣诞季!流量、港迪、酒店全线优惠


大湾区出行,走香港的同学多吗?别忘了4季度开始的优惠!机票退税,等于香港出发机票可以再减200港币!

图片

再说一下香港飞机乘客离境税退款系统!经海路/陆路抵港并于同日或次日乘飞机离港即可符合退税资格!可自己线上操作。


https://www.apdtrefund.hk/sc/

图片


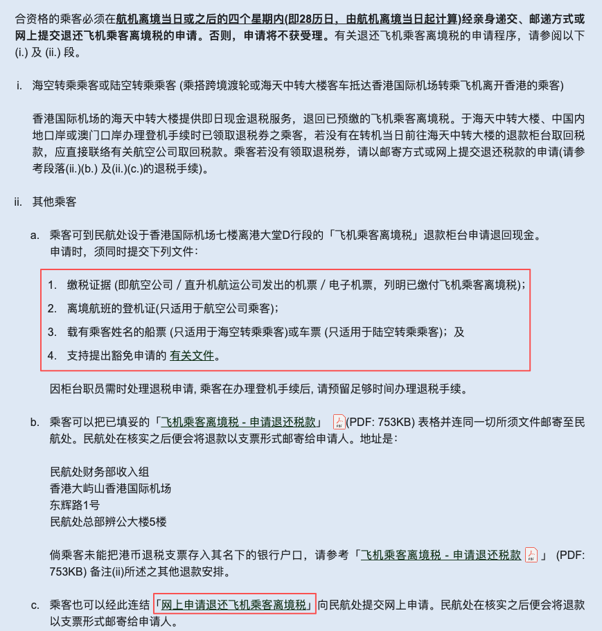
飞机离港当日起28日内可提交申请

图片
图片


退税方式:


支付宝,微信支付,信用卡,现金。电子退税方式需支付手续费


图片

比如正春节,香港含税585直飞克拉克,回程291元,退完离境税后往返600+即可拿下

图片

寒假,香港含税555直飞槟城,回程364元,退完离境税后往返700+即可拿下
图片

无论是专程,还是去香港出发,这个福利别忘!

2025香港缤纷冬日巡礼已经开启,这算是香港今冬最值得期待的节日盛宴,叠加圣诞+跨年烟火,让香港成为年底出游的最佳去处!


图片


尤其是中环,今年皇后像广场的圣诞天地直接安排上了20米全港最高圣诞树!配上琳琅满目的节日装饰,随便拍张照都能刷爆朋友圈~


图片


此外2025年11月28日-2026年1月4日每晚7:30到10:30,中环圣诞天地周围八大地标建筑,通过精心设计的3D投影技术、灯光效果以配合节日音乐,带来无与伦比的光影汇!


图片


除了可以沉浸式感受圣诞季的氛围,同学们还能趁着圣诞来港买买买,12月起香港还将推出"缤纷冬日赏"活动,届时将会上线一系列餐饮、购物、景点及交通优惠~


图片


还有中环海滨的冬日嘉年华、周深2025香港跨年演唱会、各大商场的圣诞活动,都在等着同学们来打卡!


图片


打算去香港过圣诞的同学,「无忧行」双12专属福利已上线,从流量到迪士尼门票再到酒店优惠,全都是刚需,周末打卡、圣诞跨年都能用!别错过~


@11.11元搞定港澳台流量!落地无缝上网,港澳台游刚需


去香港除了解决交通住宿,流量也是必须要考虑的问题。无忧行这个11.11元的国际漫游包,去香港,小编每次出行前都会通过无忧行提前下单,不用换卡换号,落地即可自动激活使用,非常方便!


图片

原价28元/天,双12活动11.11元就能买港澳台1天不限量流量包,性价比拉满!不管是导航、刷攻略还是发朋友圈,都可以随心用。


图片


扫码直达下单页面
图片


@双12重头戏:香港迪士尼2日游立省80元,还送3重礼


如果说香港圣诞必去的地方,迪士尼绝对排第一!今年无忧行直接把迪士尼门票价格打到超低,同学们下单前不妨也比比价。


图片


港迪2日游门票直接减80元,最低603元就能玩两天!不管是想刷遍项目,还是蹲圣诞限定烟花,两天时间都足够,不用赶时间慌慌张张。

图片

圣诞最正的日期,其他平台比了比价,无忧行优势明显!

图片

而且买门票还送2日港澳流量(落地就能用,不用换卡)、10元火车券(可抵去香港西九龙或迪士尼专线)、50元香港酒店优惠券,相当于"门票+流量+交通+住宿"一条龙优惠!

扫码可直接下单
图片

搞定流量和门票,酒店也必不可少,也有优惠!

# 铜锣湾利景酒店

酒店位于铜锣湾地铁站时代广场旁,步行15分钟内,有铜锣湾购物区、崇光百货、特色商场等,这里几乎是每次来香港都要打卡的区域,所以住利景十分便捷!

图片

圣诞季平安夜当晚的住宿,无忧行只要838即可搞定,相比其他OTA便宜30左右,如果再叠加50元香港酒店优惠券,性价比会更高~

图片

# 香港喜来登酒店

圣诞季、跨年夜住香港喜来登都非常合适,酒店出门就是尖沙咀,附近有海港城、K11等商圈,圣诞氛围直接拉满!如果跨年夜住这里,海景房还能将跨年烟火一览无余~

图片

拿圣诞平安夜当晚价格举例,其他OTA平台需要2074元,通过无忧行只要1876即可拿下,如果叠加50元酒店优惠券,分分钟省下250+,一顿港市茶点不就出来了!

图片

还没定酒店的,不妨通过无忧行查询比比价,大概率会有惊喜~

还有2元抢港澳权益包,包含以下权益,准备去港澳的同学,先囤上再说:

图片

如果不是坐飞机出行,通过无忧行购买高铁票也能享受满减政策,同样具有价格优势。记得下单前先领券!

另外两个分会场专门设了"港澳缤纷游"和"东南亚暖冬"分会场,里面都是当地热卖的TOP10商品,还配了游玩攻略,比如香港圣诞打卡路线、东南亚避寒小众地,相当于"看攻略+买优惠"一步到位,新手也能轻松规划行程。

@老邀新福利:双方各得1天2G港澳流量


如果身边有朋友也打算去香港,无忧行的老邀新活动一定不要错过!老用户邀请1名新用户,两个人都能拿1天2G港澳流量日包!不管是和朋友组队打卡,还是带家人去玩,不用怕路上流量不够用~


图片

扫码直接邀请,领港澳一天流量兑换包
图片


此外,无忧行上还有这些国际出行权益包,覆盖全场景,同学们按需直接囤就行,性价比没得说:


比如10元港澳出行权益包(含1天2G流量+20港币香港美心饮食礼券+15元高铁券等权益);15元的港澳出行包多了1天的流量和港澳巴士券额度更大,更划算一些~


图片


韩国出行权益包(含流量+免税店券+门票券),不管是短期游还是深度游,都能找到对应的福利,覆盖交通、购物、流量全场景。


图片


扫码直达
图片


打算12月去香港过圣诞,或者元旦计划出境游的同学,别忘了无忧行双12大促,一站式HK优惠覆盖,还有全球流量促销。


图片



Travel Radar
最及时的实用旅行资讯


欢迎关注我们小号:旅行雷达助手 

突发特价,新鲜特惠,BUG发布


                                                                       喜欢,就点个「在看」吧~~


没有评论:

发表评论

【快!大羊毛】迪士尼门票,无门槛减80!不限量境外上网11。11元/天起,还送酒店/高铁券…

小E 上周到深圳出差,周五忙完之后,正好安排了一个香港美食周末游,不得不说,真跟在深圳市内玩差不多了… 去程是坐高铁直达西九龙站,十多分钟就到,自助通关速度又快,从进福田站到坐在尖沙咀餐厅还不到一小时! 晚上去 屯门 吃海鲜,回程是在 v-city坐巴士 ,买完东西下楼上车,...