2025年7月3日星期四

【韩媒突传:计划对中国免签】他们二十多岁,在澳洲赶牛/养生蚝,边打工边旅行!对中国5000名额,澳大利亚打工签证年度申请开放中


韩媒报道计划对中国扩大免签范围


昨夜,多家韩媒报道:韩政府考虑无限延期对中国团体游客免签的政策,并在中长期计划中把免签政策扩大到中国个人游客。韩媒Sedaily还将这则消息在头版新闻页中展示。


图片
图片


新闻稿中提到,对于中国团体游客免签的无限延期政策将计划在今年年底实施,该政策是为了吸引中国游客来韩国消费并拉动各服务业的发展。并且原计划在12月结束的电子旅行授权K-ETA将显示豁免并延长一年。


图片


图片


事实上,负责宏观经济调控的企划财政部,近期曾邀请中国政治经济专家举行非公开座谈,听取关于韩中关系改善及经济合作的意见。与会专家普遍认为,政府相关人士表示:"未来还将中长期考虑将免签政策扩大至中国个人游客。政府相关人士表示:"未来还将中长期考虑将免签政策扩大至中国个人游客。"


图片


借助今年11月在庆州举办的亚太经合组织(APEC)峰会,届时中国国家主席习近平若访韩,免签政策将与整体经济产生协同效应。韩国银行数据显示,中国团体游客每增加100万人,韩国国内生产总值(GDP)最高可提升0.08个百分点;韩国文化观光研究院分析,2023年中国游客恢复来访,带动经济增长率提升了0.21个百分点。政府设定今年吸引536万中国游客的目标,力争接近2019年602万人的水平。


图片

韩国新政府上台后,中韩关系确有改善趋势,免签涉及的因素很多,拭目以待吧。

图片

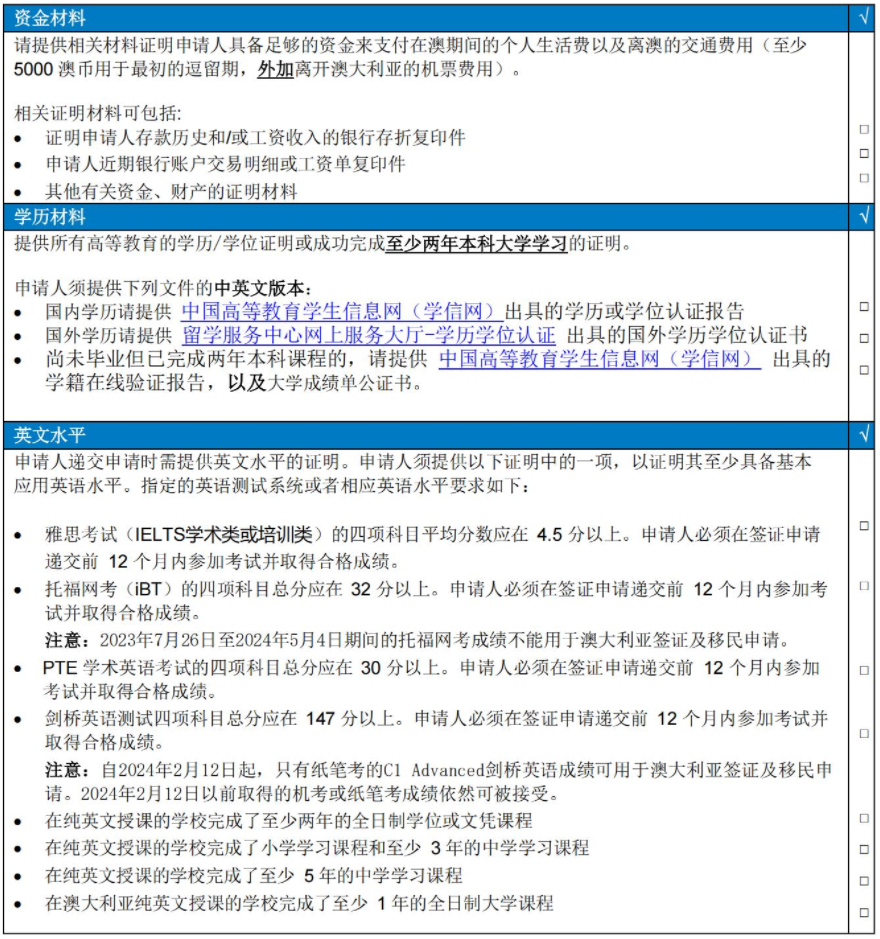
澳洲打工签证开放申请,中国内地5000名额

还有想法吗?去南半球一边打工,一边旅行,给自己一个间年。

针对中国,开放打工度假签证(Working Holiday Visa)的国家目前只有新西兰和澳大利亚。新西兰每年1000个名额,澳大利亚每年有5000个名额,相比于新西兰的WHV,澳洲的WHV更容易抢一些,允许持有人在澳洲工作和旅游最长12个月。

上周,澳大利亚正式开放2025-2026年度,面向中国公民打工度假签证WHV预申请!年龄在18至30岁之间。

图片

7月15日之前符合申请条件、对澳洲打工度假签感兴趣的同学都可以登录澳洲移民局官网,在线提交登记表。

7月16日开始,将进行随机抽签!面向中国内地有5000个名额,登记费为25澳元。

图片

之前每年说这个话题时,以普及流程为主,今年先讲两个人的故事,过去一年在南澳和昆士兰遇到的两个度假打工签证实例。

来自西安的小姐姐Paris,在南澳,艾尔半岛柯芬湾生蚝农场 (Coffin Bay Oyster Farm)遇到她,作为我们的生蚝体验导游。

图片

柯芬湾,比较特别的就是站在水里的生蚝农场现开现吃!Paris去年这时候申请到了打工度假签证,接受了生蚝农场的Offer,"相比于悉尼所在的新州,以及墨尔本所在的维州,南澳,西澳等地的机会更多"。

艾尔半岛相对冷门,Paris的工作就是在生蚝农场劳动,养生蚝,接待旅行团,尤其如果有华人旅行团,她就是"御用"导游:给游客上生蚝课,以及现场开蚝。

图片
图片

这个工作在国内还真没有,即使在澳洲也是很特别。相比于悉尼,墨尔本,布里斯班的喧闹,艾尔半岛太"安静"。据说Paris在这呆了三个月,就换到其他地方继续打工(度假)了。

图片
图片
图片

第二个例子,4月在昆士兰凯恩斯,见到来自法国的小姐姐Sofia,她申请了澳大利亚WHV签证,在凯恩斯著名的网红酷牛农场打工。

Sofia是巴黎人,之前一边上学一边兼职做模特。然后觉得法国的生活太安逸,所以一年多前申请了旅行打工签证来到了澳洲。


图片

她先是在悉尼玩了一段时间,因为签证要求必须在农场里打工。所以就一路坐着货车沿着整个澳大利亚的东海岸来到了凯恩斯!


她说来这座牧场的原因是因为她喜欢和牛马一起工作,每天放放牛,溜溜马,也能挣到一份不错的收入。


这就不得不提这座农场的华人老板,Ken Lee李俊杰,作为二代移民,他从大湾区来到澳洲,买下了这座有100多年历史的农场,目前是澳洲规模最大的华人农场,农场的澳洲和牛远销亚洲!同时,通过建设观光游览项目,2018年,牧场正式作为一个观光旅游目的地对游客开放,目前是凯恩斯的网红目的地,距离库兰达热带雨林公园10分钟车程。

图片
图片
图片
图片

由于农场太大,需要人手,澳洲人力奇缺,招揽打工签证的青年人就非常合适了,当然要付不菲的薪水~ 打工也是双向选择,Sofia就留在了这,主要工作:赶牛遛马除草,农场杂七杂八的工作都做。

图片

Sofia骑车去赶牛:


李老板还对她有一个评价:法国人会做饭......所以,她在餐厅也有用武之地。

图片

酷牛农场自己的澳洲和牛,凯恩斯度假必尝!
图片
图片

既然是打工,都会有薪水,而且并不会因为是WHV收入会有差别,在澳大利亚体力劳动很贵~ 所以收入其实不错。

打工度假签证持有人可以在澳洲从事多个行业的兼职或全职工作,例如:


餐饮、咖啡厅、零售、超市等服务业

农场采摘、水果包装、农产品分拣等体力劳动

清洁工、搬运工、保姆、园艺助理

酒店/民宿前台、客房清洁

偶尔也有适合中文能力的工作,如中文导游、旅游接待等


图片

对于WHV,各种Comments不少,有的天马行空环游澳洲,也有的工作经历丰富,当然也有说廉价劳动力的,一个事实的每年的这个名额放开时,趋之若鹜!


如果你在18至30岁(含)之间,符合以下条件:


图片
图片
图片

最后,大量申请WHV签证的同学,后续都留在了澳大利亚,因为满足条件可申请第二年或第三年签证,更有可能长期留在澳洲,是部分人后续申请学生签、雇主担保、技术移民等途径的"跳板"。

无论怎样,如果有机会去体验一下,认真对待每一天,对年轻的同学来说会是难忘的经历:年龄还合适吗?


最后,暑期去哪玩,必须再安利一把昆士兰!北昆凯恩斯这温度太舒服了。


图片
图片

图片


飞猪上澳大利亚东海岸五钻跟团游!布里斯班+凯恩斯+悉尼9日, 升级2晚5钻酒店!符合条件直接升级为3年多次澳签!


省心省力出游,适合不做功课带娃!


复制淘口令,打开飞猪直达

67¥ HU071 DIirVBMN5og¥ https://m.tb.cn/h.h5UsomJ


乘坐中国东方航空从上海直飞往返布里斯班,晚上9点15浦东出发,睡一觉第二天一早落地布里斯班,回程是从悉尼直飞上海,如果是从国内的其他城市出发,可东航全国联运。


图片


每个小团最多18人,最大限度保证游玩体验。行程包含13个景点+2个特色体验。
住宿安排的是2晚豪华型、5晚高档型,确保酒店品质在线。

6早餐4午餐2晚餐,其中还有特色牛排餐!


图片


最最重要的是包含了签证费,现在旅游签的价格是918元左右,这家旅行社是澳大利亚旅游局的优选合作伙伴,签证将升级为3年多次旅游签!


图片

图片

第一站落布里斯班,2032年奥运会的主办地,文化与艺术氛围、自然景观丰富,白天徜徉澳洲的碧海蓝天,晚上打卡的布里斯班最大夜市Eat Street!

布里斯班美食街市场的食品摊 © 昆士兰州旅游及活动推广局版权所有
图片

接下来坐车去黄金海岸,42公里金色海岸线+完美海浪,澳大利亚宣传册的标志性画面!重点,各种亲子项目与野生动物体验堪称完美,可以近距离与考拉贴贴!

图片
图片
图片
昆士兰州,布里斯班,龙柏考拉保护区的考拉 © 昆士兰州旅游及活动推广局版权所有

从布里斯班直飞凯恩斯,到达库伦达热带森林,在《阿凡达》同款的潘多拉世界里漫步行走。

图片

世界上规模最大、景色最美的生物活体珊瑚大堡礁群——摩尔外堡礁,行程中送浮潜、玻璃底船!

在海龟身边浮潜的女孩 © 昆士兰州旅游及活动推广局版权所有

最后从凯恩斯飞悉尼,游览悉尼歌剧院、海港大桥、海德公园、悉尼湾游船、悉尼大学等多个景点。

攀登悉尼海港大桥 © 新南威尔士州旅游局版权所有

21799元套餐包含国内往返澳大利亚机票+全程交通+全程入住市区酒店+餐饮+特色体验+签证费,行程中还会升级凯恩斯2晚5钻酒店:凯恩斯香格里拉酒店,位置就在The Pier 码头边上,从房间的窗户就能看到珊瑚海和豪华游艇,还有个超大的室外游泳池以及独立的儿童游泳池。


图片
图片


团期为:7月19日、26日;8月2日、9日、16日、23日、30日;9月6日、13日、25日、30日;10月4日、11日、18日、25日,查了下7月19日上海飞布里斯班的机票要9700元,悉尼回上海机票5000元左右。目前暑期走昆士兰+悉尼直飞线路,跟团游价格是比较合适的。


图片


9日跟团游原价22899元,用上满2万减1100元优惠券后21799元,一价全包,升级澳洲三年签!暑期想要带娃冲澳大利亚的同学推荐入手。


图片
复制淘口令,打开飞猪直达

67¥ HU071 DIirVBMN5og¥ https://m.tb.cn/h.h5UsomJ


图片


图片



Travel Radar
最及时的实用旅行资讯


欢迎关注我们小号:旅行雷达助手 

突发特价,新鲜特惠,BUG发布


                                                                       喜欢,就点个「在看」吧~~


没有评论:

发表评论

【双12首发新航线破价!三位数飞科莫多】中国含税390元起飞东南亚/澳洲!粉色沙滩,"另一个星球"要解锁了!

这个目的地向往吗?Instagram上最火最出片的目的地之一,粉色沙滩,山海交融,潜水胜地,还有科莫多龙。 科莫多,这座位于印度尼西亚努沙登加拉群岛的区域,因火山和地震活动而与世隔绝,从而孕育出了许多独特的生态系统,被誉为另一个星球。 在B站和xhs上,巴厘岛已经OUT了,而...