2025年7月20日星期日

【天啦噜】约等于白送!奶航一飞升金,仅需1K!厦航最便宜航线复航,一年金银卡可低成本拿下…

吉祥航空的金/银卡挑战活动已多达3种,虽然有效期都不算长,但成本都不高。首当其冲的就是飞神户!


HO的神户航点,1次公务舱即可领取3个月金卡,或2次经济舱也可。活动截止时间10月18日前,适用航线:上海/南京=神户

图片

等于白送!一个往返即可拿下:上海=神户,9月多日期往返含税仅需1K,还有3件托运行李额度。

图片

南京=神户,往返稍贵一点,含税1K4也可拿6个月金卡。

图片
图片

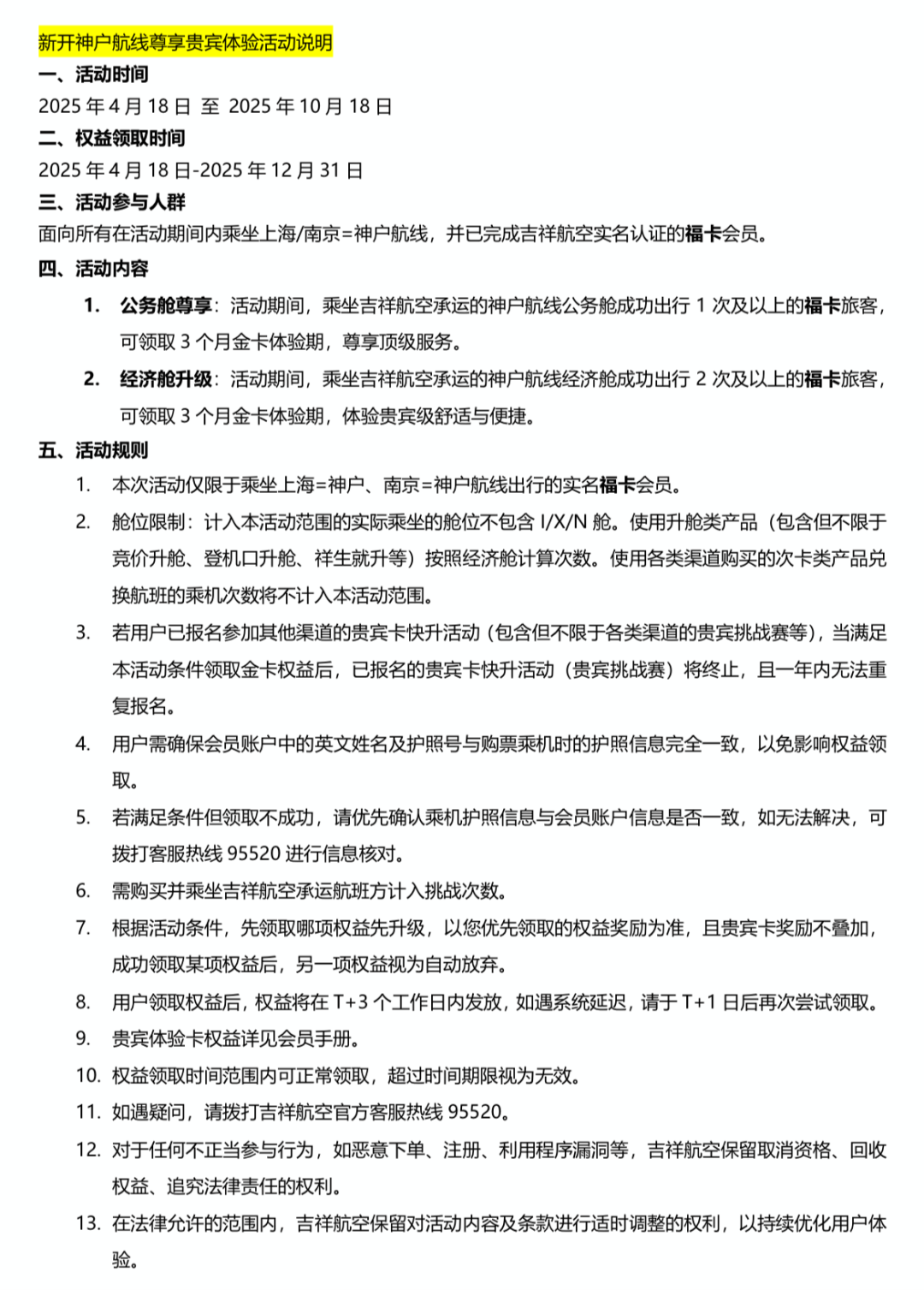
仅限普卡(福卡)会员,具体细则如下:

图片


还有就是飞日本航线!


12月31日前,搭乘吉祥航空HO实际承运的日本航线累计出行6次,即可领取6个月金卡;累计出行3次,可领取6个月银卡。


图片

HO的日本航线都不贵的!例如:上海=大阪/神户,暑期往返含税1K2,可选大阪进、神户出。

图片

全国联运同价,例如:成都=大阪,往返含税1K2

图片

吉祥航空的金卡除了优先值机、休息室和额外托运行李,至少还能领一张升舱券。上海/南京的朋友最合适,毕竟都是HO的基地。

图片

另外,2024年搭乘过HO航班的还有个金银卡挑战,最少2飞即可领取2个月金卡。注:以上活动不能叠加。

图片


活动细则如下👇🏻飞3次以上还有额外航段加赠:


图片

厦航9月8日起恢复「厦门=福州」航线,每日一班。"打个飞的"往返福厦!

图片

时刻早去晚回,方便福州地区的旅客中转衔接国际航线。乘坐MF8584从福州前往厦门的乘客,当日可轻松衔接以下出境航班:


图片


乘以下航班经厦门入境的乘客,落地当日可衔接MF8583前往福州:


图片

目前已开放订座,全价Y票450,价格还挺适合刷航段保级的。


图片

尤其是后面放5折V舱(票价225)的时候,也能低成本获得厦航金卡。因为可以参加厦航的"一鹭升金"挑战👇🏻,不过需要2025年新入会的白鹭会员。


按经济舱V舱票价225+机建燃油60计算,银卡6飞需要1710;金卡12飞则是3420的成本。


图片


省时选择就买公务舱,三飞成本和经济舱差不多,还多2000积分。再叠加新会员进阶奖励的飞行任务,多拿1000积分。详情可见>>>


图片


另外,飞猪也有金银卡挑战。一飞即可升银卡,两飞金卡。同样需要搭乘公务舱,有效期是6个月。


图片




全球特价    一网打尽

大家务必关注我们大小号(E旅行网E旅行网特价神器),并加星标哦!不加很可能收不到推送或晚收到!想加群的,大家可以联系小秘拉群(iamelvxing)

图片


 

图片



 点击「在看」给点鼓励吧图片


没有评论:

发表评论

免签扩大,又来新期待?天崩开局到逆袭,最热闹的居然是。。。人民币破7!送往返南太平洋机票!告别2025:这些场面赶上了吗?

时光荏苒,2025年最后一天,留出头条,又到年度总结时间! 收官最后时刻,人民币正式破7!创近2年半新高,利好大家出国玩;起起落落又 一个轮回,似曾相识。 中国人叙事喜欢讲主线,喜欢列一二三。回顾整年,影响你旅行的最大因素是什么? "简单,Money和假期!要像俞敏...