2025年6月28日星期六

港卡 I 汇丰蓝狮子附属卡阵亡!

蓝狮子附属卡政策收紧

点击公众号👇,关注我们



欢迎扫码加入我们的各种交流群包括美卡港卡美股港股酒店航司群~
图片
01


HSBC BLUE ALION
汇丰蓝狮子附属卡收紧
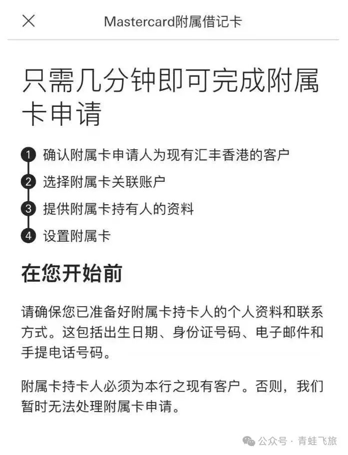
汇丰蓝狮子附属卡因为可以参加万事达活动,而且只需要护照即可网申,不需要附属卡持有人去香港,又能助力pulse附属卡满血状态备受欢迎。然而今天有读者向小蛙反映,蓝狮子已经收紧啦,需要在汇丰有账户才能申请蓝狮子附属卡。
小蛙也看了一下,之前的app申请页面是这样的:
图片
现在变成了这样子:
图片
之前有一些因为开了很多附属卡被杀的dp,小蛙猜想可能香港汇丰看到了很多人通过这种方式多持附属卡(开完pulse附属卡之后蓝狮子附属卡注销掉也不影响,利用这个bug可以反复开pulse副卡,不受6张的限制!)另外附属卡参加完万事达活动之后挂失用新卡也是可以继续参加的。小蛙觉得这些都是不健康的玩卡方式所以之前没有公开说过。
如果没有蓝狮子附属卡的话,直接开pulse附属卡会是残血状态,不能绑定云闪付也不能线上使用applepay,比如美团或者京东调用apple pay使用附属卡会报错,但是线下还是可以的。希望汇丰自己更新一下系统,明明是可以申请pulse附属卡,申请下来之后各种受限制太难受了。
图片


小蛙新开了几个交流群欢迎大家加入(人多可能回复的慢)

1️⃣美卡群和美卡高阶群(需要美卡群活跃用户且持有amex和chase $90 以上年费持卡人才能加入)

2️⃣航司白金群和航司交流群(白金群仅限国内和主流航司白金会籍加入)

3️⃣国内和hk 高端卡(限年费 3000 元以上持卡人加入)

4️⃣汇丰交流群(需要验证卓越达标)

5️⃣酒店交流群(需要万豪钛金希尔顿钻石洲际大使级别会籍或者50w以上酒店积分)酒店至尊群(终白终钛终环或同等级别会籍)Hot!

6️⃣港卡交流群(需要持有香港储蓄卡or信用卡)

7️⃣港美股交流群  

图片


没有评论:

发表评论

俄罗斯免签延长至2027,巴西2026年5月免签,玻利维亚电子签生效

中国公民赴俄免签待遇延长至2027年12月31日;泰国取消60天免签,恢复为30天常规免签;玻利维亚电子签获IATA认可,可从第三国入境;巴西自2026年5月11日起对中国公民免签30天。适合计划前往俄罗斯、泰国及南美国家旅行的人群。 Tags: 俄罗斯免签 巴西免签 ...